Texas Instruments TPS5683x Synchronous Buck Converter

Texas Instruments TPS5683x Synchronous Buck Converter is an easy-to-use buck converter that operates at Eco-mode to attain high efficiency at light loads. This device incorporates a wide input voltage range of 4.5V to 28V and up to 8A continuous output current at output voltages between 0.6V and 13V. The TPS5683x converter exhibits three selectable switching frequencies of 500kHz, 800kHz, and 1200kHz and a selectable current limit through MODE pin configuration. This synchronous buck converter features an adjustable soft-start time by connecting the SS capacitor with default 1.8ms and SS pin floating. This converter provides complete non-latched Overvoltage (OV), Undervoltage (UV), Overcurrent (OC), Overtemperature (OT), and Undervoltage-Lockout (UVLO) protections combined with power-good indicator and output-discharge function features. The TPS5683x converter is used for industrial PCs, factory automation and control, multifunction printers, portable electronics, TVs, speakers, and video conference systems.

Features

  • 4.5V to 28V input voltage range
  • 0.6V to 13V output voltage range
  • Supports 8A continuous output current
  • Integrated 20.4mΩ and 9.5mΩ MOSFETs
  • 0.6V±1% reference voltage at 25°C
  • 45uA low quiescent current of TPS56837
  • TPS56837 with Eco-mode (auto-skip mode) for high light-load efficiency
  • TPS56838 with forced continuous conduction mode (FCCM)
  • TPS56836 with Out-of-Audio™ (OOA) mode
  • 500kHz, 800kHz, and 1200kHz selectable switching frequencies by mode selection
  • D-CAP3™ control mode for fast transient response
  • Adjustable cycle-by-cycle over the current limit for low-side MOSFETs by mode selection
  • Adjustable soft-start time with default 1.8ms
  • Built-in output discharge function
  • Power-good indicator to monitor output voltage
  • Supports up to 98% duty operation
  • Non-latched protections for UV, OV, OT, and UVLO
  • –40°C to 150°C operating junction temperature
  • Small 10-pin 3mm × 3mm HotRod™ QFN package
  • Pin-to-pin compatible with 6A TPS56637 and 8A TPS56837H

Applications

  • Industrial PCs, EPOS, and factory automation and control
  • Monitors, TVs, speakers, PC and notebooks, and portable electronics
  • Multifunction printers and video conference system
  • General purposes for 12V, 19V, and 24V power-bus supplies

Typical Application Circuit

Application Circuit Diagram - Texas Instruments TPS5683x Synchronous Buck Converter

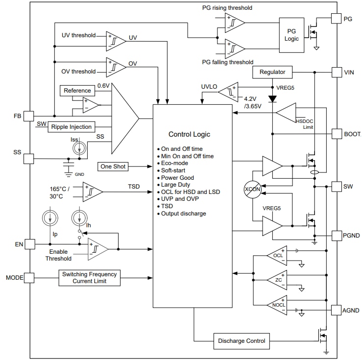
Block Diagram

Block Diagram - Texas Instruments TPS5683x Synchronous Buck Converter
Publicado: 2024-01-22 | Actualizado: 2024-04-01