Analog Devices / Maxim Integrated MAX14914, MAX14914A, & MAX14914B High-Side Switch

Analog Devices MAX14914, MAX14914A, and MAX14914B High-Side Switches are high-side/push-pull drivers that operate as an industrial digital output (DO) and an industrial digital input (DI). The Analog Devices MAX14914 devices feature full IEC 61131-2 compliance in DO and DI modes of operation. The high-side switch current is resistor settable from 135mA (minimum) to 1.3A (minimum). The high-side driver's on-resistance is 120mΩ (typical) at 125°C ambient temperature. The optional push-pull operation allows driving of cables and fast discharge of load capacitance. The output voltage is monitored and indicated through the DOI_LVL pin for safety applications.

The MAX14914A is a low-DOI-leakage version of MAX14914, designed to work with the MAX22000 Industrial Configurable Analog IO device. The MAX14914B features a high-side switch overcurrent indication. When configured for DI operation, all three devices comply with Type 1, Type 2, or Type 3 input characteristics.

The Maxim Integrated MAX14914, MAX14914A, and MAX14914B High-Side Switches are offered in a compact 4mm x 4mm TQFN package, ideal for space-constrained applications.

Features

  • Reduces power and heat dissipation
    • 240mΩ (maximum) HS RON at TA = 125°C
    • 9mA (typical) High-Side DO-Mode Supply Current
    • Accurate internal current limiter for type 1, type 2, and type 3 digital inputs
  • Enhances System Robustness
    • SafeDemagTM for safe turn-off of unlimited inductance
    • 60V Supply tolerance
    • Accurate short-circuit DO mode current limiting
    • ±2kV IEC 61000-4-5 Surge Protection
    • ±20kV IEC 61000-4-2 Air-Gap ESD Protection
    • ±7kV IEC 61000-4-2 Contact ESD Protection
    • -40°C to +125°C Ambient operating temperature
  • Reduces BOM count and PCB space
    • Small 4mm x 4mm TQFN package
    • Internal clamp for fast inductive load turn-off
    • On-chip 5V regulator
  • Provides flexibility
    • Configurable as a digital input, or a high-side or push-pull digital output
    • Low-leakage mode (MAX14914A) allows high-accuracy AIO/DIO applications
    • Resistor settable current limiting for the high-side switch (135mA to 3A)
    • Pin-selectable type 1/3 or type 2 DI operation
  • Improves system speed and throughput
    • Propagation delay of less than 2μs

Applications

  • Industrial digital outputs and inputs modules
  • Configurable digital input/output
  • Motor control
  • Safety systems

Videos

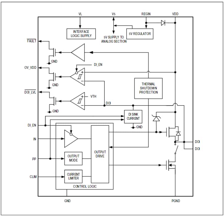
MAX14914 Block Diagram

Block Diagram - Analog Devices / Maxim Integrated MAX14914, MAX14914A, & MAX14914B High-Side Switch
Publicado: 2017-03-10 | Actualizado: 2023-04-11