Analog Devices / Maxim Integrated MAX14914EVKIT Evaluation Kit

Analog Devices MAX14914EVKIT Evaluation Kit provides a proven design for evaluating the MAX14914. The Analog Devices MAX14914 is a configurable industrial digital output driver/digital input. The evaluation kit allows controlling the MAX14914 as either a digital output (in either High-Side or Push-Pull mode) or digital input with simple jumper settings. When fully loaded, the evaluation kit must be powered from an external 24V power supply and can consume up to 1.3A (maximum). The MAX14914EVKIT has a MAX14914ATE+ installed in a 16-pin, 4x4mm TQFN-EP package.

Features

  • Robust operation with a wide range of input voltages and load conditions
  • -40°C to 125°C temperature range
  • On-Board LED indication of status and fault conditions
  • Reverse supply voltage protection
  • Proven PCB layout
  • Fully assembled and tested

Kit Contents

  • MAX14914 EV kit
  • 24V power supply
  • Voltmeter
  • Function generator (optional)
  • Oscilloscope (optional)

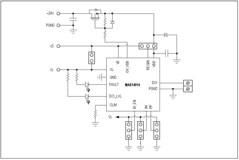
MAX14914EVKIT Block Diagram

Block Diagram - Analog Devices / Maxim Integrated MAX14914EVKIT Evaluation Kit
Publicado: 2017-03-10 | Actualizado: 2023-04-11