Perú - Marcar Perú

Términos internacionales de comercio (Incoterms):FCA (punto de envío)
Los costos de aranceles, aduana e impuestos se cobrarán en el momento de la entrega.

Confirme su elección de moneda:

Sol peruano
Términos internacionales de comercio (Incoterms):FCA (punto de envío)
Los costos de aranceles, aduana e impuestos se cobrarán en el momento de la entrega.
Solo se aceptan pagos con tarjetas de crédito, excepto American Express

Dólares estadounidenses
Se encuentran disponibles todas las opciones de pago

Bench Talk for Design Engineers

Bench Talk

rss

Bench Talk for Design Engineers | The Official Blog of Mouser Electronics


Automobile As Living Room On Wheels Is Problematic Arden Henderson

It is becoming difficult to tell the difference between automobiles and living rooms. For decades, sound systems improved. Tube radios were the beginning. Eight-tracks, cassette decks, CD players, iPod docks. Depending on options, car sound systems begin to rival then surpass what many drivers had in their homes. Then, entertainment electronics moved way beyond just playing one's favorite band while cruising across country roads.

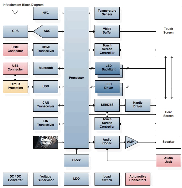
Today, the big word in automobile land is "infotainment." A good preface to this article is the Mouser Electronics infotainment write-up. [1]  Mouser sells plenty of infotainment goodness for your design, implementation, and testing phases. For example, check out the Arbor M1858 18.5-inch Fanless Intel® Cedar Trail Atom™ Dual Core N2800 Infotainment Terminal [2]. Cool stuff, indeed. 

And yet, before racing away to wire up the prototype of your next rocket-age infotainment console, something worthy of a flying car (where are the flying cars they promised us, anyway?), put in much thought and diligence for the big three of infotainment system designs: Distracted driving, usability, and security. Pop the top of your favorite frosty libation as we ruminate, mull over, and peruse those considerations.

So, what is automobile infotainment? It's a cluster of systems to deliver information, entertainment, communication, navigation... and potential distraction. 

Distracted driving crashes profoundly affect people and families in real ways every day. The CDC notes that crashes reported to have involved a distracted driver kill over 8 people, and injure 1,161 every day.[3][4]

It doesn't take a long for eyes-off-road to massively elevate the chance of a crash. Fiddling with an automobile infotainment system while driving is the same as texting while driving -- eyes-off-road as hundreds of feet of road rush past. Five seconds of eyes-off-road at 55mph is the same as driving the length of a football field blindfolded.[5]

Infotainment systems often include "hands-free" cell phone capability. Studies have shown that talking on the phone, whether holding a cell phone or hands-free, is not the same thing as talking with a passenger or listening to music or news; hands-free is not risk-free.[6][7] Similar to hands-free cell phone use is voice-control of the various infotainment features. Voice-control is still a distraction, not the same thing as talking to someone riding shotgun.[8]

While deaths and injuries resulting from texting while driving often make the headlines, the growing number of cars with infotainment systems is adding to distracted driving incidents. Indeed, distracted driving related to infotainment systems is rising rapidly; a new source of liability for infotainment product makers, a subject often seen in personal injury law firm blogs[9]. 

Distracted driving is a big focus of the Department of Transportation (DOT) [10] through its National Highway Traffic Safety Administration (NHTSA)[11], resulting in a dedicated website.[12] 

NHTSA issued "distracted driving" guidelines [13][14][15] for original equipment (OE) in-vehicle electronic devices used to perform secondary tasks by the driver. "Secondary tasks" include communications, entertainment, information gathering, and navigation tasks accomplished by "visual-manual means," which is manipulating a device-related control by hand while watching for visual feedback (pretty much the infotainment systems found these days even in pickup trucks.) While these are "guidelines," they are important and important to follow; product liability lawsuits occur for even "voluntary" industry standards.[16]

When designing automobile infotainment systems, it's important to understand, and comply with, the NHTSA distracted driving guidelines. One way to "put rails on it" is to engineer safety guards into your design; features to help drivers make good decisions with in-car infotainment systems and enforce safety. (Never assume user common sense.) The depth and breadth of user experience is far and wide-ranging. Engineer into your design rails, safety, buffers, soft landings. Ensuring that parts of the system are locked-out while the car is in motion would be a start. Prohibiting Pokemon Go while the car is in motion would be a good idea, and anything else that distracts from, or compromises, the main task of driving.

When designing an automobile infotainment system, think defensive driving.[17] Defensive driving includes checking mirrors frequently, being aware of what is on the right, left, and behind you, checking the road ahead, the cars ahead, the horizon, making eye contact with drivers, being prepared at all times for the unexpected. Eyes on the road at all times. Will the infotainment system circumvent or distract from defense driving?

And that moves us into usability considerations. Usability is a huge influencing factor on distracted driving dangers. Engineer safety into your design. Usability is also a huge factor in the usefulness of the vehicle, and therefore the marketability of the vehicle. As automobiles become more complicated, the complexities of infotainment systems become a huge part of that. With forward-looking design, ensure infotainment never becomes the tail that wags the dog.

There is the "overwhelming stuff" factor. For example, older drivers may elect to just stop buying new cars as the in-car newfangled gizmos pile up. [18][19] And, on the other end of the spectrum, there is the preoccupation of young drivers with technology, stacking the deck against a driving demographic already at risk.[20] 

At some juncture, there is the point of diminishing returns. Do kids really need LCD screens mounted to the back of front seats, playing a movie, as real life rolls past outside the windows? Do drivers really need to be on social media while driving? Do we need iPhones on wheels? Does a car need the ability to connect automatically to incoming phone calls, a situation where the car can be silently monitored? There's a high probability for poor outcome if the ex's phone number wasn't deleted. What about the big trend of noise cancellation? Just because there is technology to do it, it doesn't mean it's the best idea in a rolling auto, where road and traffic noise may provide important safety queues for the involved driver practicing defensive driving. Pitfalls abound.[21] 

Security is one of those pitfalls. While hacking a car's infotainment system doesn't seem as fraught with peril as, say, hacking steering and braking systems, it turns out system isolation and decoupling have to be bulletproof. There should be zero shared technology between infotainment and control systems. Otherwise, if there is a way in through the infotainment system to the critical automobile control systems, it will be found. In fact, it has happened. [22] [23]   

Again, start your design with security in mind, and never stop thinking about security all the way through the design. Imagine the unimaginable. And plan for it.

So, we've arrived at the summary. Here it is: Serious thought, design effort, prototyping, and testing ahead of time in context of:

1) NHTSA distracted driving guidelines,

2) usability as related to reducing or eliminating distracted driving plus ensuring the system is actually useful to a wide-range of drivers,

3) and, as always, security; preventing the horrific unimaginable hack of penetration to the automobile's critical control systems via the infotainment system.

Due diligence for those three aspects, for starters, will result in infotainment that is not only entertaining and useful, but safe and secure. 

Even suitable for flying cars.



references


[1] http://www.mouser.com/applications/automotive-infotainment/

[2] http://www.mouser.com/search/ProductDetail.aspx?R=0virtualkey0virtualkeyM1858

[3] http://www.cdc.gov/Motorvehiclesafety/Distracted_Driving/index.html

[4] http://www.distraction.gov/downloads/pdfs/Distracted_Driving_2013_Research_note.pdf


[5] http://www.distraction.gov/stats-research-laws/facts-and-statistics.html

[6] http://www.nsc.org/learn/NSC-Initiatives/Pages/distracted-driving-hands-free-is-not-risk-free-infographic.aspx

[7] http://www.nsc.org/learn/NSC-Initiatives/Pages/Understanding-the-Distracted-Brain.aspx

[8] http://www.cbc.ca/news/technology/car-infotainment-1.3283760 

[9] https://attorneyguss.com/car-infotainment-distraction-new-source-liability-automakers/

[10] http://www.dot.gov/

[11] http://www.nhtsa.gov/

[12] http://www.distraction.gov/ 

[13] http://www.distraction.gov/dot-activities/regulations.html

[14] http://www.distraction.gov/downloads/pdfs/11302c-Visual_Manual_Distraction_Guidelines_V1-1_010815_v1_tag.pdf

[15] http://www-nrd.nhtsa.dot.gov/pdf/esv/esv20/07-0082-O.pdf
 
[16] http://blog.caranddriver.com/nhtsas-distracted-driving-guidelines-actually-matter-a-lot/

[17] http://www.roaddriver.co.uk/safety-tips/what-is-defensive-driving/

[18] http://www.aarp.org/home-garden/transportation/info-10-2011/are-cars-getting-too-smart.html

[19] http://www.12voltnews.com/2016/05/16/aging-drivers-super-hi-tech-cars/

[20] http://kansascity.legalexaminer.com/automobile-accidents/distracted-driving-dangers-mount-as-cars-become-iphones-on-wheels/

[21] http://www.businessinsider.com/the-pitfalls-of-car-infotainment-systems-2013-11

[22] http://www.ibtimes.co.uk/digial-radio-hack-sees-car-steering-braking-remotely-hijacked-1512183

[23] http://www.ibtimes.co.uk/hackers-remotely-turn-off-engine-jam-brakes-car-1511954


« Back


Arden Henderson spent at least part of his life toolsmithing in dark, steam-powered workshops of software tool forges long gone, drenched in blood, sweat, and code under the glare of cathode ray tubes, striving for the perfect line of self-modifying software and the holy grail of all things codecraft: The perfectly rendered pixel. These days, when not working on his 1964 Flux Blend time machine (which he inadvertently wrecked before it was built after a particularly deep recursive loop), Mr. Henderson works in part-time castle elf and groundskeeper jobs, chatting with singularities spawned from code gone mad in vast labyrinths of vacuum tubes, patch cords, and electro-mechanical relays. Mr. Henderson earned a B.S.C.S. late in life at Texas A&M. Over the hundreds of years gone by before then and after, he has worked in various realms ranging from petrochemical wonderlands spread across the flat Gulf Coast saltgrass plains, as far as the eye can see, to silicon bastions deep in the heart of Central Texas.

All Authors

Mostrar más Mostrar más
Ver mensajes por fecha

Etiqueta