Texas Instruments UCC27282/UCC27282-Q1 120V Half-Bridge Driver

Texas Instruments UCC27282/UCC27282-Q1 120V Half-Bridge Driver is a robust N-channel MOSFET driver with a maximum switch node (HS) voltage rating of 100V. It allows two N-channel MOSFETs to be controlled in half-bridge or synchronous buck configuration-based topologies. The 3.5A peak sink current and 2.5A peak source current and low pull-up and pull-down resistance allow the UCC27282/UCC27282-Q1 to drive large power MOSFETs. This feature is done with minimum switching losses during the transition of the MOSFET Miller plateau. Since the inputs are independent of the supply voltage, UCC27282/UCC27282-Q1 can be used with analog and digital controllers.

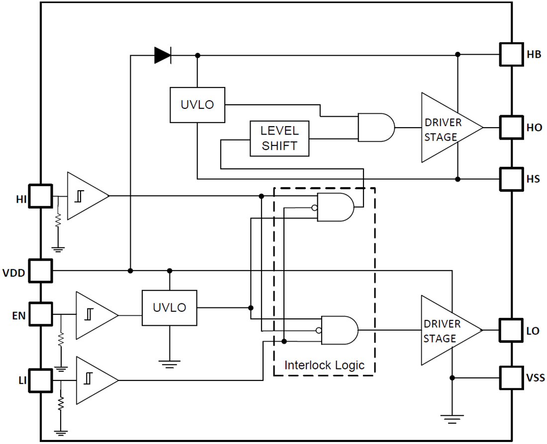
The input pins, as well as the HS pin, can tolerate significant negative voltage, which improves system robustness. Input interlock further improves robustness and system reliability in high-noise applications. The enable and disable functionality provides additional system flexibility by reducing power consumption by the driver and responding to system fault events. 5V UVLO allows systems to operate at lower bias voltages, which is required in many high-frequency applications and improves system efficiency in certain operating modes. Small propagation delay and delay matching specifications minimize the dead-time requirement, improving efficiency.

Under voltage lockout (UVLO) is provided for both the high-side and low-side driver stages forcing the outputs low if the VDD voltage is below the specified threshold. An integrated bootstrap diode eliminates the need for an external discrete diode in many applications, saving board space and reducing system costs. UCC27282/UCC27282-Q1 is offered in a small package enabling high-density designs. The Texas Instruments UCC27282-Q1 devices are AEC-Q100 qualified for automotive applications.

Features

  • Drives two N-Channel MOSFETs in high-side low-side configuration
  • 5V typical under-voltage lockout
  • Input interlock
  • Enable/disable functionality
  • 16ns typical propagation delay
  • 12ns rise, 10ns typical fall time with 1800pF load
  • 1ns typical delay matching
  • Absolute maximum negative voltage handling on inputs (–5V)
  • Absolute maximum negative voltage handling on HS (–14V)
  • 3.5A sink, 2.5A source output currents
  • Absolute maximum boot voltage 120V
  • Low current (7µA) consumption when disabled
  • Integrated bootstrap diode
  • Specified from –40°C to 140°C junction temperature

Applications

  • Telecom and merchant power supplies
  • Motor drives and power tools
  • Auxiliary inverters
  • Half-bridge and full-bridge converters
  • Active-clamp forward converters
  • High voltage synchronous-buck converters
  • Class-D audio amplifiers

Functional Block Diagram

Block Diagram - Texas Instruments UCC27282/UCC27282-Q1 120V Half-Bridge Driver
Publicado: 2019-04-02 | Actualizado: 2023-08-16