Texas Instruments TUSB8043A 4-port USB 3.2 x1 Gen1 Hub

Texas Instruments TUSB8043A 4-port USB 3.2 x1 Gen1 Hub provides simultaneous SuperSpeed USB and high-speed/full-speed connections on the upstream port. Additionally, the TUSB8043A provides SuperSpeed USB, high-speed, full-speed, or low-speed connections on the downstream ports. When the upstream port is connected to an electrical environment that only supports high-speed or full-speed/low-speed connections, SuperSpeed USB connectivity is disabled on the downstream ports.

The TUSB8043A supports per port or ganged power switching, over-current protection, and battery charging applications. The Gen1 hub offers a pin strap configuration for some features, including battery charging support. Also, it provides customization through OTP ROM, I2C EEPROM, or via an I2C/SMBus slave interface for PID, VID, custom port, and PHY configurations.

The Texas Instruments TUSB8043A 4-port USB 3.2 x1 Gen1 hub is available in a 64-pin RGC package. It is offered in a commercial version (TUSB8043A) for operation over the temperature range of 0°C to +70°C and an industrial version (TUSB8043AI) for operation over the temperature range of -40°C to +85°C.

Features

  • Four-port USB 3.2 x1 Gen1 (5Gbps) hub
  • USB 2.0 hub features
    • Multi transaction translator (MTT) hub: four transaction translators
    • Two asynchronous endpoint buffers per transaction translator
  • Supports battery charging:
    • Supports D+/D- divider charging port (ACP1, ACP2, and ACP3) when the upstream port is unconnected or not configured
    • Supports automatic mode for a transition between DCP or ACP modes when the upstream port is unconnected
    • Supports galaxy charging
    • CDP mode (upstream port connected)
    • DCP mode (upstream port unconnected)
    • DCP mode complies with Chinese telecommunications industry standard YD/T 1591-2009
  • Supports operation as a USB 3.2 x1 Gen1 or USB 2.0 compound device
  • Per-port or ganged power switching and over-current notification inputs
  • Supports four external downstream ports plus an internal USB 2.0-only port for USB HID to I2C functionality
  • Internal downstream port for I2C control through USB HID supports high-speed, full-speed operation. Its speed matches that of the upstream port.
  • Supports vendor requests to read and write I2C and EEPROM read at 100k and 400k (Default)
  • I2C master supports clock stretching
  • OTP ROM, serial EEPROM, or I2C/SMBus slave interface for custom configurations:
    • VID and PID
    • Port customizations
    • Manufacturer and product strings (not by OTP ROM)
    • Serial number (not by OTP ROM)
  • Application feature selection using pin selection or EEPROM or I2C/SMBus slave interface
  • Provides 128-bit Universally Unique Identifier (UUID)
  • Supports on-board and in-system EEPROM programming Via the USB 2.0 upstream port
  • Single clock input, 24MHz crystal or oscillator
  • Downstream ports configurable to USB2.0 only
  • 64-Pin QFN package (RGC)

Applications

  • Computer systems
  • Docking stations
  • Monitors
  • Set-top boxes

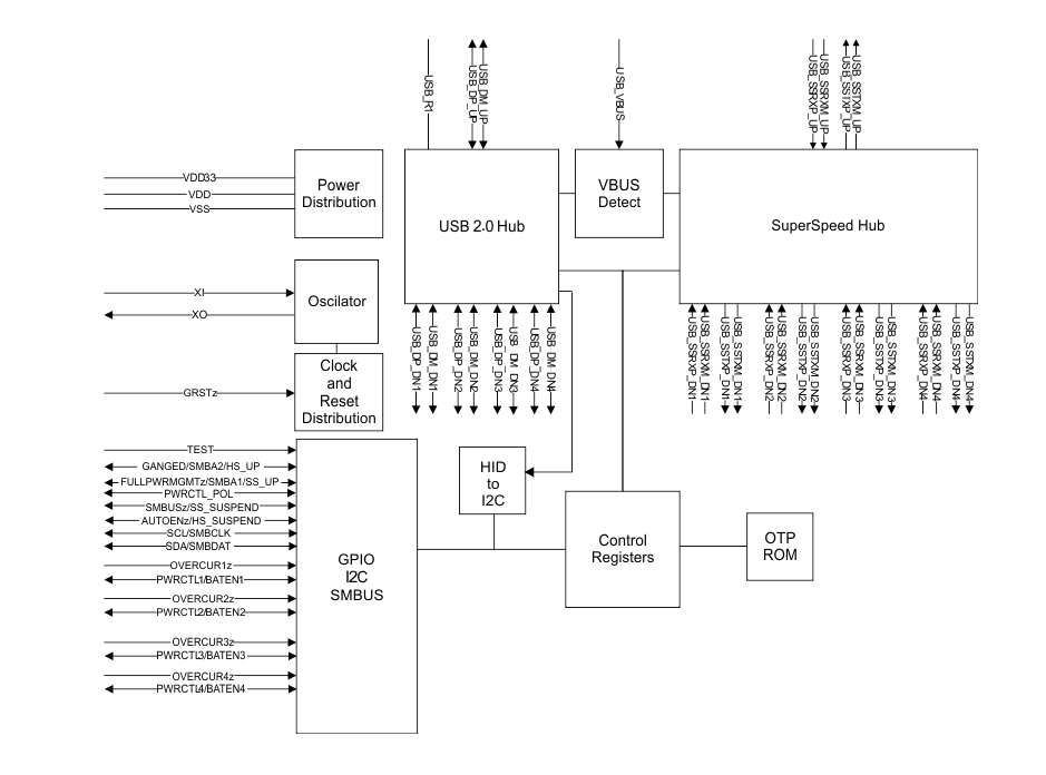
Block Diagram

Block Diagram - Texas Instruments TUSB8043A 4-port USB 3.2 x1 Gen1 Hub
Publicado: 2019-10-14 | Actualizado: 2023-12-08