Texas Instruments TUSB4041I Four-Port USB 2.0 Hub
Texas Instruments TUSB4041I/TUSB4041I-Q1 Four-Port USB 2.0 Hub provides USB high-speed or full-speed connections on the upstream port. The device offers USB high, full, or low-speed connections on the downstream ports. When the upstream port is connected to an electrical environment that only supports high, full, and low-speed connections, the USB high, full, and low-speed connectivity is enabled on the downstream ports. When the upstream port is connected to an electrical environment that only supports full or low-speed connections, the USB high-speed connectivity is disabled on the downstream ports. The TUSB4041I/TUSB4041I-Q1 supports per-port or ganged power switching, overcurrent protection, and battery charging applications. The Texas Instruments TUSB4041I-Q1 devices are AEC-Q100 qualified for automotive applications.Features
- Four-port USB 2.0 hub
- USB 2.0 hub features
- Multi Transaction Translator (MTT) hub with four transaction translators
- Four asynchronous endpoint buffers per transaction translator
- Supports USB battery charging
- CDP mode (upstream port connected)
- DCP mode (upstream port unconnected)
- DCP mode complies with Chinese Telecommunications Industry Standard YD/T 1591-2009
- Supports D+ and D– divider mode
- OTP ROM, serial EEPROM or I2C, and SMBus slave interface for custom configurations
- VID and PID
- Customizable ports
- Manufacturer and product strings (not by OTP ROM)
- Serial number (not by OTP ROM)
- Per port or ganged power switching and overcurrent notification inputs
- Application feature selection using pin selection or EEPROM, I2C, or SMBus slave interface
- Provides 128-bit Universally Unique Identifier (UUID)
- Supports onboard and in-system OTP and EEPROM programming through the USB 2.0 upstream port
- Single clock input, 24MHz crystal or oscillator
- DM/DP polarity swap
- USB Type-C™ compatible
- No special driver requirements; works seamlessly on any operating system with USB stack support
- 64-pin HTQFP package (PAP)
Applications
- Computer systems
- Docking stations
- Monitors
- Set-top boxes
Videos
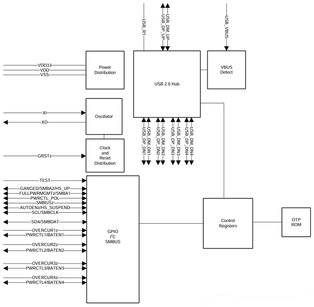
Functional Block Diagram
Publicado: 2015-12-01
| Actualizado: 2024-11-13
