Texas Instruments TPSM13604H SIMPLE SWITCHER Power Module

Texas Instruments TPSM13604H SIMPLE SWITCHER Power Module is an easy-to-use step-down DC-DC solution that can drive up to 4A load at low switching frequencies. The device comes with exceptional power conversion efficiency, line and load regulation, and output accuracy. The TPSM13604H is available in an innovative package that enhances thermal performance and allows for hand or machine soldering.

The TPSM13604H can accept an input voltage rail between 5V and 36V and deliver an adjustable and highly accurate output voltage as low as 3V. The TPSM13604H only requires three external resistors and four external capacitors to complete the power solution. The Texas Instruments TPSM13604H has a reliable and robust design with the following protection features: thermal shutdown, input under voltage lockout, output over-voltage protection, short-circuit protection, and output current limit, and allows start-up into a pre-biased output. A single resistor adjusts the switching frequency up to 700kHz.

Features

  • Integrated shielded inductor
  • Simple PCB layout
  • Flexible start-up sequencing using external soft-start and precision enable
  • Protection against inrush currents
  • Input UVLO and output short-circuit protection
  • –40°C to 125°C junction temperature range
  • Single exposed pad and standard pinout for easy mounting and manufacturing
  • Low output voltage ripple
  • Pin-to-pin compatible family
    • LMZ14203/LMZ14202/LMZ14201(42V max, 3A, 2A, 1A)
    • LMZ12003/LMZ12002/LMZ12001 (20V max, 3A, 2A, 1A)
  • Electrical specifications
    • Up to 4A output current
    • Input voltage range 5V to 36V
    • Output voltage range 3V to 16V
    • Efficiency up to 97%
  • Performance benefits
    • High efficiency reduces system heat generation
    • Low radiated EMI (EN 55022 class B tested)
    • No compensation required
    • Low package thermal resistance
      • EN 55022:2006, +A1:2007, FCC part 15 subpart B: 2007

Applications

  • Test and measurement
  • Factory automation and control
  • Aerospace and defense
  • General purpose power supplies

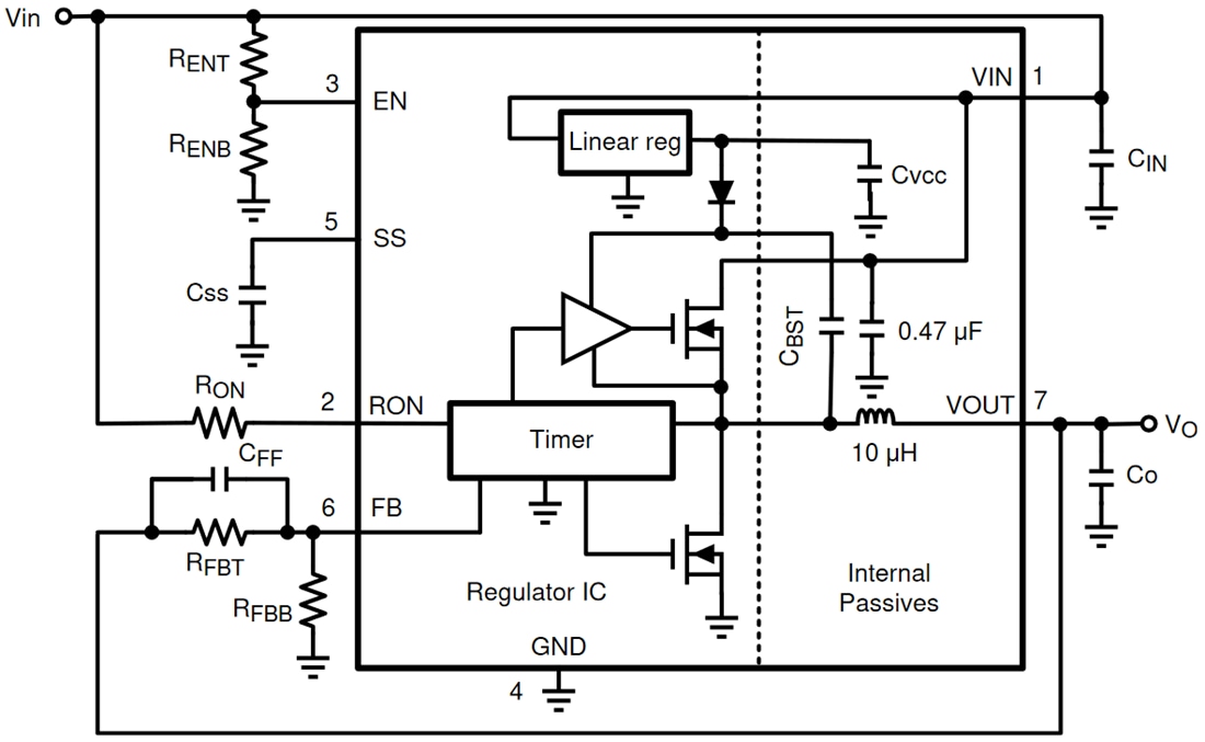
Functional Block Diagram

Block Diagram - Texas Instruments TPSM13604H SIMPLE SWITCHER Power Module
Publicado: 2021-04-12 | Actualizado: 2022-07-22