Texas Instruments TPS92629Q1EVM Evaluation Module

Texas Instruments TPS92629Q1EVM Evaluation Module demonstrates the performance of the TPS92629-Q1 LED driver. The TPS92629-Q1 is a single-channel LED driver with full LED diagnostic and multi-fault reports for automotive lighting applications. The TI TPS92629-Q1 can help designers with the thermal design challenge in automotive lighting end equipment.

Features

  • LED short-to-GND, short-to-battery, open-circuit detection and auto-recovery
  • Multi-fault report out through the different voltage levels of short-to-GND, short-to-battery, open-circuit, and thermal shutdown
  • Open fault mask during low-dropout mode
  • Analog and PWM dimming
  • Thermal sharing with external resistors when the supply voltage is high

Applications

  • Automotive exterior small light, including blind spot detection indicator, door handle, and charging inlet
  • Automotive interior light, including overhead console and reading lamp
  • Automotive exterior rear light, including rear lamp, center high mounted stop lamp, and side marker
  • General-purpose LED driver applications

Layout

Texas Instruments TPS92629Q1EVM Evaluation Module

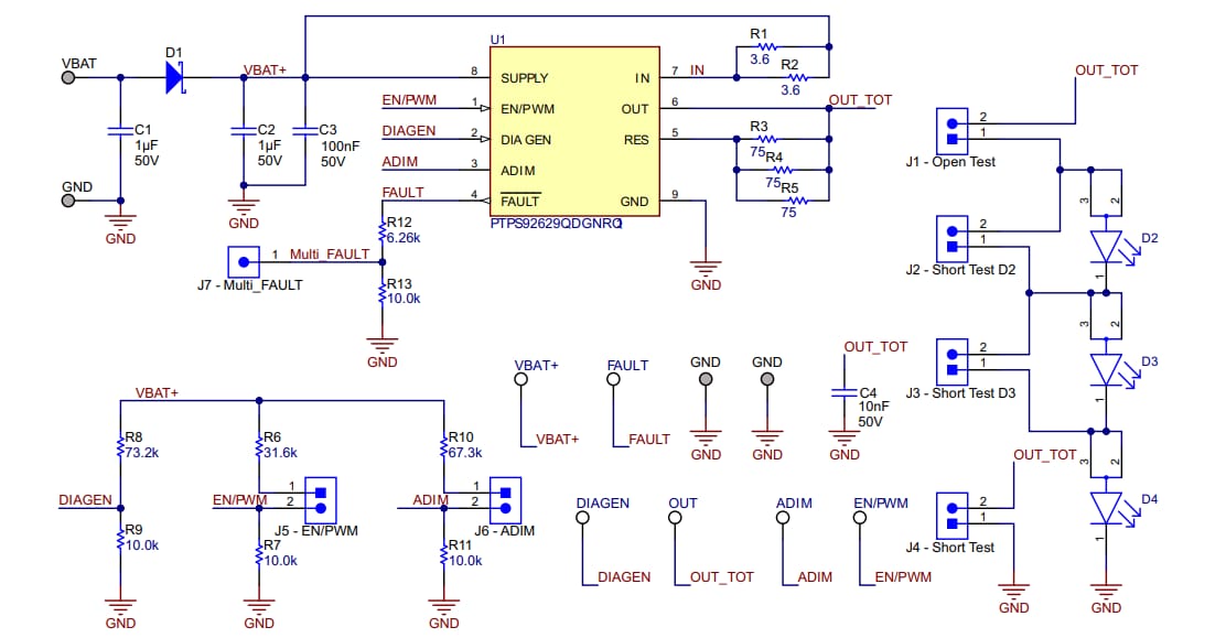
Schematic

Schematic - Texas Instruments TPS92629Q1EVM Evaluation Module
Publicado: 2023-01-24 | Actualizado: 2025-03-10