Texas Instruments TPS92515x/TPS92515x-Q1 2A LED Drivers

Texas Instruments TPS92515x/TPS92515x-Q1 2A LED Drivers are compact monolithic switching regulators integrating a low resistance N-Channel MOSFET. The devices are intended for high-brightness LED lighting applications where efficiency, high bandwidth, PWM and/or analog dimming, and small size are important. The regulator operates using a constant off-time, peak current control. The operation is simple: after an off-time based on the output voltage, an on-time begins. The on-time ends once the inductor peak current threshold is reached. The TPS92515x/TPS92515x-Q1 devices can be configured to maintain a constant peak-to-peak ripple during the ON and OFF periods of a shunt FET dimming cycle. This feature is ideal for maintaining a linear response across the entire shunt FET dimming range. The TPS92515 and TPS92515-Q1 devices have an operational input range up to 42V. The TPS92515HV and TPS92515HV-Q1 offer high-voltage options with an input range up to 65V. The Texas Instruments TPS92515x-Q1 devices are AEC-Q100 qualified for automotive applications.

Features

  • AEC-Q100 Grade 1 qualified
  • Integrated 290mΩ (typ.) internal N-Channel FET
  • Input voltage range
    • TPS92515x: 5.5V to 42V
    • TPS92515HVx: 5.5V to 65V
  • Operation down to 5.15V after start-up
  • Low offset high-side peak current comparator
  • Constant average current, up to 2A
  • An inherent cycle-by-cycle current limit
  • Multiple dimming methods
    • 10,000:1 shunt PWM dimming range
    • 1000:1 PWM dimming range
    • 200:1 analog dimming range
  • Simple constant off-time control
    • No loop compensation
    • Fast transient response
  • Thermally enhanced HVSSOP package
  • Integrated thermal protection

Applications

  • Automotive lighting
    • LED switched matrix AFS headlamps
    • DRL
    • High/low beam, fog, rear
    • Turn signal
    • Side marker
    • Aftermarket
  • Industrial lighting
    • Factory automation
    • Time of Flight (TOF)
    • Appliances
    • Retail illumination
    • Machine vision and inspection
    • Emergency, exit and/or safety lighting
    • Medical lighting
    • Stage and area lighting
  • Agricultural, marine, and heavy industry lighting
  • High contrast shunt FET dimming

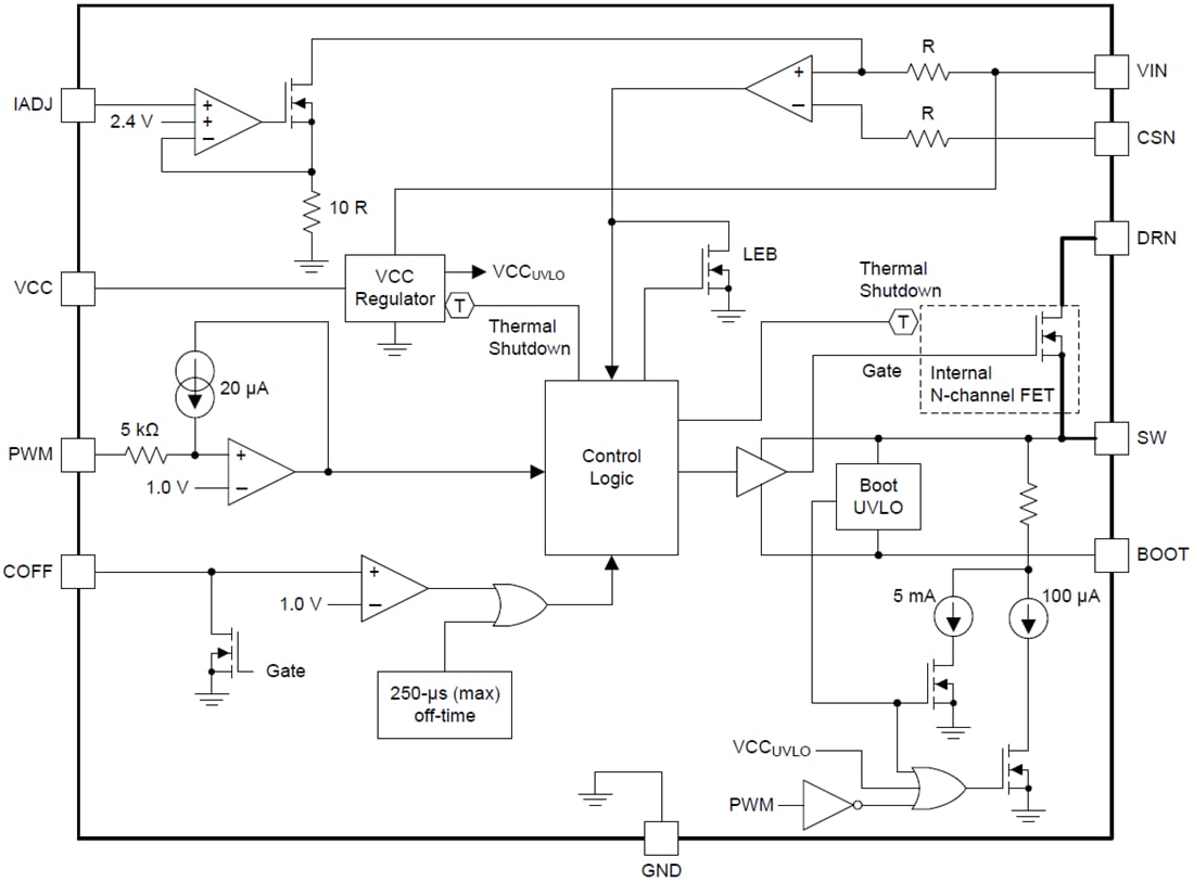
Functional Block Diagram

Block Diagram - Texas Instruments TPS92515x/TPS92515x-Q1 2A LED Drivers
Publicado: 2016-09-14 | Actualizado: 2022-03-11