Texas Instruments TPS6218x 2-Phase Step-Down Converters

Texas Instruments TPS6218x 2-Phase Step-Down Converters are synchronous dual-phase step-down DC-DC converters for low profile power rails. They operate with two identical, current balanced phases that are peak current controlled enabling used in height limited applications. With a wide operating input voltage range of 4V to 15V, these devices are ideally suited for systems powered from multi-cell Li-Ion batteries or 12V rails. The output current of 6A is continuously provided by two phases of 3A each, allowing the use of low profile external components. The phases operate out of phase, reducing switching noise significantly. The TPS6218x automatically enters Power Save Mode to maintain high efficiency down to very light loads. It also incorporates an Automatic Efficiency Enhancement (AEE™) for the entire duty cycle range. These devices feature a Power Good signal, as well as an adjustable soft start. The quiescent current is typically 28µA, it is able to run in 100% mode, and it has no duty cycle limitation even at lowest output voltage.

Features

  • Dual-phase balanced peak current mode
  • 4V to 15V input voltage range
  • 0.9V to 6V output voltage range
  • Output current up to 6A
  • Typical Quiescent current of 28µA
  • Output voltage accuracy of ±1% (PWM Mode)
  • Automatic Efficiency Enhancement (AEE)
  • Phase shifted operation
  • Automatic power save mode
  • Adjustable soft start
  • Power good output
  • Undervoltage Lockout
  • HICCUP Over-Current protection
  • Over Temperature protection
  • NanoFree™ 2.14mm × 3.14mm DSBGA package

Applications

  • Low profile POL supply
  • NVDC powered systems
  • Dual/Triple cell Li-ion battery
  • Ultra-portable/Embedded/Tablet PC
  • Computing network solutions
  • MicroServer, SSD

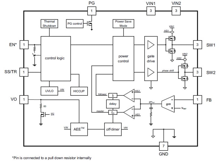
Functional Block Diagram

Block Diagram - Texas Instruments TPS6218x 2-Phase Step-Down Converters
Publicado: 2014-10-06 | Actualizado: 2022-03-11