Texas Instruments TPS56320x Synchronous Buck Converters

Texas Instruments TPS56320x Synchronous Buck Converters are simple, easy-to-use 3A synchronous buck converters in a SOT-563 package. These devices are designed to achieve low standby current and operate with minimum external component counts. This switch mode power supply (SMPS) device employs D-CAP3 control mode, which provides a fast transient response. It supports low-equivalent series resistance (ESR) output capacitors, such as specialty polymer and ultra-low ESR ceramic capacitors, with no external compensation components.

Texas Instruments TPS563203 operates in Eco-mode, maintaining high efficiency during light load operation. The TPS563206 operates in FCCM mode, which keeps the same frequency and lower output ripple during all load conditions. The device integrates complete protection through OCP, UVLO, OTP, and UVP with hiccup. TPS56320x is available in a 6-pin, 1.6mm × 1.6mm SOT-563 (DRL) package and is specified from a –40°C to 125°C junction temperature.

Features

  • Configured for a wide range of applications
    • 4.2V to 17V input voltage range
    • 0.6V to 7V output voltage range
    • 0.6V reference voltage
    • ±1.5% reference voltage accuracy at 25°C
    • ±2% reference voltage accuracy from –40°C to 125°C
    • Integrated 100mΩ and 55mΩ FETs
    • Low quiescent current (110µA) for TPS563203
    • 600kHz switching frequency
    • Maximum 95% large duty cycle operation
    • 1.4ms fixed soft-start time
  • Easy of use and small design size
    • Eco-mode at light loading for TPS563203
    • FCCM mode at light loading for TPS563206
    • D-CAP3™ control mode with fast transient response
    • Supports start-up with pre-biased output
    • Non-latch for OT and UVLO protection
    • Cycle-by-cycle overcurrent limit
    • Hiccup mode for UV protection
    • -40°C to 125°C operating junction temperature range
    • 1.6mm × 1.6mm SOT-563 package

Applications

  • TV
  • Digital set-top box (STB)
  • Building automation
  • Broadband fixed line access

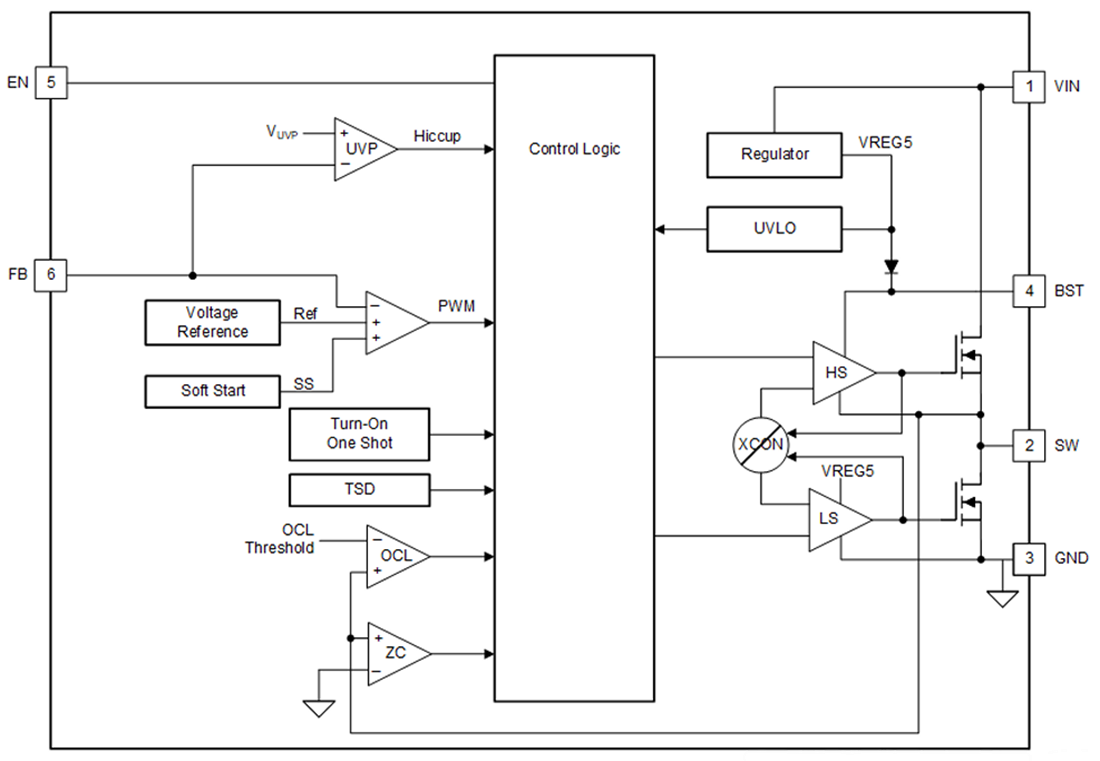
Functional Block Diagram

Block Diagram - Texas Instruments TPS56320x Synchronous Buck Converters
Publicado: 2024-03-26 | Actualizado: 2024-04-03