Texas Instruments TPS53353 20A Synchronous Buck Converter
Texas Instruments TPS53353 20A Synchronous Buck Converter with Eco-mode™ is a synchronous switcher that features 5.5mΩ / 2.2mΩ integrated MOSFETs, accurate 1%, 0.6V reference, and an integrated boost switch. The TPS53353 provides a 3V to 15V wide conversion input voltage range, very low external component count, D-CAP™ mode control for super fast transient response, auto-skip mode operation, internal soft-start control, selectable frequency, and no need for compensation.This Texas Instruments synchronous buck converter is ideal for use in a variety of applications, including server/storage, workstations and desktops, and telecommunications infrastructure.
Features
- 3V to 15V Conversion Input Voltage Range
- 4.5V to 25V VDD Input Voltage Range
- 92% efficiency from 12V to 1.5V at 20A
- 0.6V to 5.5V Output Voltage Range
- 5V LDO Output
- Supports Single Rail Input
- Integrated Power MOSFETs with 20A of Continuous Output Current
- Auto-Skip Eco-mode™ for Light-Load Efficiency
- <10μA Shut Down Current
- D-CAP™ Mode with Fast Transient Response
- Selectable Switching Frequency from 250kHz to 1MHz with External Resistor
- Selectable Auto-Skip or PWM-Only Operation
- Built-in 1% 0.6V Reference
- 0.7ms, 1.4ms, 2.8ms, and 5.6ms
- Selectable Internal Voltage Servo Soft-Start
- Integrated Boost Switch
- Pre-Charged Start-up Capability
- Adjustable Overcurrent Limit with Thermal Compensation
- Overvoltage, Undervoltage, UVLO and Over-Temperature Protection
Applications
- Server/Storage
- Workstations and Desktops
- Telecommunications Infrastructure
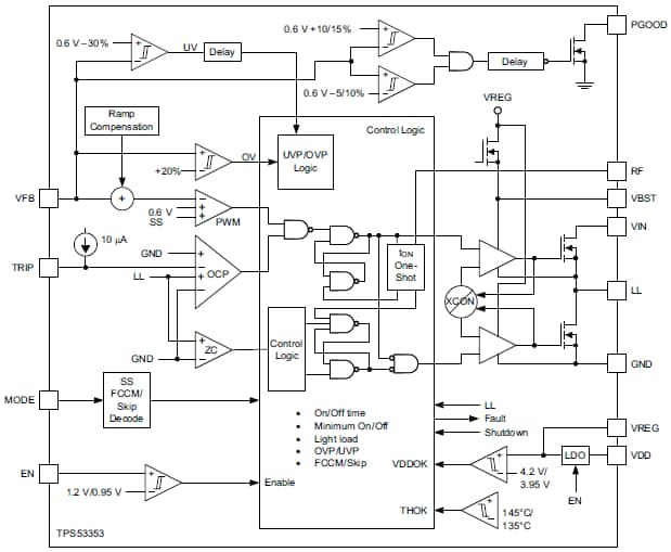
Block Diagram
Publicado: 2012-03-12
| Actualizado: 2022-03-11
