Texas Instruments TPS281C30 High-Side Switch
Texas Instruments TPS281C30 High-Side Switch is a single-channel smart high-side switch designed to meet the requirements of industrial control systems. This switch operates at 60V tolerant, 30mΩ low on-resistance, and 6A continuous load current. The TPS281C30 switch protection features include thermal shutdown, output clamp, and current limit. This device operates at -40°C to 125°C temperature range. The TPS281C30 switch also provides an accurate load current sense that allows for improved load diagnostics, such as overload and open-load detection enabling better predictive maintenance. This high-side switch is used in digital output module, Safe Torque Off (STO), holding brake, and general resistive, inductive, and capacitive loads.Features
- 6V to 36V Wide operating voltage range
- 64V DC tolerance when disabled
- 30mΩ typical, 55mΩ maximum
- Improve system-level reliability through adjustable current limiting:
- Version A: 1A to 5A (fixed 0.5A)
- Version B: 2A to 10A (fixed 0.5A)
- Accurate, current sensing:
- ±4% at 1A in standard sense mode
- ±12.5% at 6mA in high accuracy sense mode
- Integrated inductive discharge clamp >65V
- Low standby current of <0.5µA
- Low quiescent current (Iq) of <1.5mA
- Functional safety capable
- -40°C to 125°C operating junction temperature range
- Input control:
- 1.8V, 3.3V, and 5V logic compatible
- Integrated fault sense voltage scaling for ADC protection
- Open-load detection in off-state
- Thermal shutdown and swing detection
- 14-pin thermally-enhanced TSSOP package
- 20-pin thermally-enhanced QFN package
Applications
- Digital output module
- Safe Torque Off (STO)
- Holding brake
- General resistive, inductive, and capacitive loads
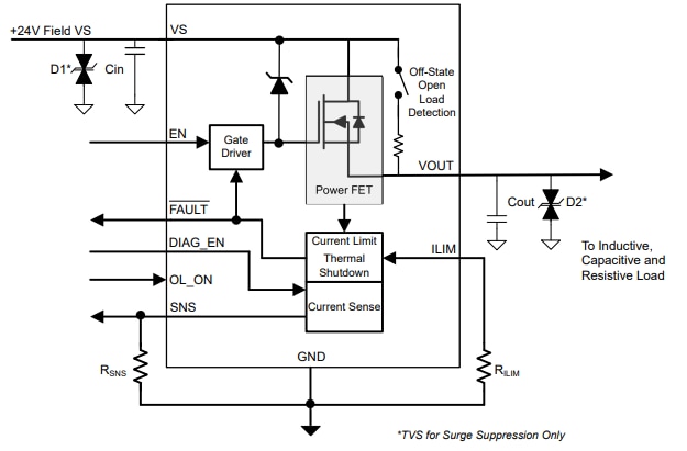
Functional Block Diagram
Application Circuit Diagram
Publicado: 2023-02-14
| Actualizado: 2024-11-05
