Texas Instruments TMP461-EP Remote Temperature Sensor

Texas Instruments TMP461-EP Remote Temperature Sensor is a high-accuracy, low-power remote temperature sensor monitor with a built-in local temperature sensor. This sensor features a 1.7V to 3.6V supply and logic voltage range, an operating current of 35µA (1 SPS), a shutdown current of 3µA, and a local temperature sensor accuracy of ±1°C. The TMP461-EP temperature sensor represents temperature as a 12-bit digital code for both local and remote sensors with a resolution of 0.0625°C. Additional features include series resistance cancellation, programmable nonideality factor (η-factor), programmable offset, programmable temperature limits, and a programmable digital filter. The TMP461-EP devices have gold bondwires, a temperature range of -55°C to 105°C, and include a SnPb lead finish. This remote temperature sensor is ideal for multi-location, high-accuracy temperature measurements in various applications, including communication, computing, instrumentation, medical, aerospace, defense, avionics, and industrial settings.

Features

  • ±1°C remote diode temperature sensor accuracy
  • ±1°C local temperature sensor accuracy
  • 0.0625°C resolution for local and remote channels
  • 1.7V to 3.6V supply and logic voltage range
  • 35µA operating current (1 SPS), 3µA shutdown current
  • Series resistance cancellation
  • η-factor and offset correction
  • Programmable digital filter
  • Diode fault detection
  • Two-wire and SMBus™ serial interface compatible with pin-programmable address
  • 10-lead VSSOP package

Applications

  • Supports defense, aerospace, and medical equipment:
    • Military temperature range (-55°C to 125°C)
    • Controlled baseline
    • One fabrication, assembly, and test site
    • Extended product life cycle
    • Wafer lot traceability
  • Processor temperature monitoring
  • Avionics
  • Sensors, imaging, and radar
  • Seeker front-end

Functional Block Diagram

Block Diagram - Texas Instruments TMP461-EP Remote Temperature Sensor

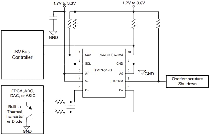
Simplified Schematic Diagram

Schematic - Texas Instruments TMP461-EP Remote Temperature Sensor
Publicado: 2026-01-13 | Actualizado: 2026-01-29