Texas Instruments THS4561 Fully Differential Amplifier (FDA)

Texas Instruments THS4561 Fully Differential Amplifier (FDA) offers a simple interface from single-ended sources to the differential output required by precision analog-to-digital converters (ADCs). THS4561 is designed for a very low, 8Hz, 1/f voltage noise corner and low, 130dB total harmonic distortion (THD) while consuming only a 775µA quiescent current. The THS4561 is well suited for power-sensitive data acquisition (DAQ) systems where high performance is required with optimum signal-to-noise ratio (SNR) and spurious-free dynamic range (SFDR) through the amplifier and ADC combination.

The Texas Instruments THS4561 features the required negative rail input when interfacing a DC-coupled, ground-centered source signal to a single-supply, differential-input ADC. Low DC error and drift terms support the emerging high-speed and high-resolution successive approximation register (SAR) and delta-sigma (ΔΣ) ADC input requirements. A 2.85V to 12.6V supply range with a flexible output common-mode setting with low headroom to the supplies supports a wide range of ADC input and digital-to-analog converter (DAC) output requirements.

Features

  • 60MHz (G = 1V/V) bandwidth
  • 230V/µs slew rate
  • 68MHz gain-bandwidth product
  • Voltage noise
    • 8Hz 1/f voltage noise corner
    • 4nV/√Hz broadband noise (≥ 500Hz)
  • ±250µV (maximum) input offset
    • ±4µV/°C (maximum) drift
  • 2.85V to 12.6V supply operating range
  • 775µA supply current
  • Negative Rail Input (NRI)
  • Rail-to-Rail Output (RRO)
  • Very low harmonic distortion
    • HD2: –117dBc at 2VPP, 100kHz
    • HD3: –124dBc at 2VPP, 100kHz
  • 90ns 0.01% settling (2V step)

Applications

  • 16-bit to 20-bit, differential, SAR, and ΔΣ drivers
  • Differential active filters
  • High-output swing PCM audio DAC outputs
  • Medical ultrasounds
  • Battery testers
  • Power analyzers
  • Lower power alternate to the THS4551

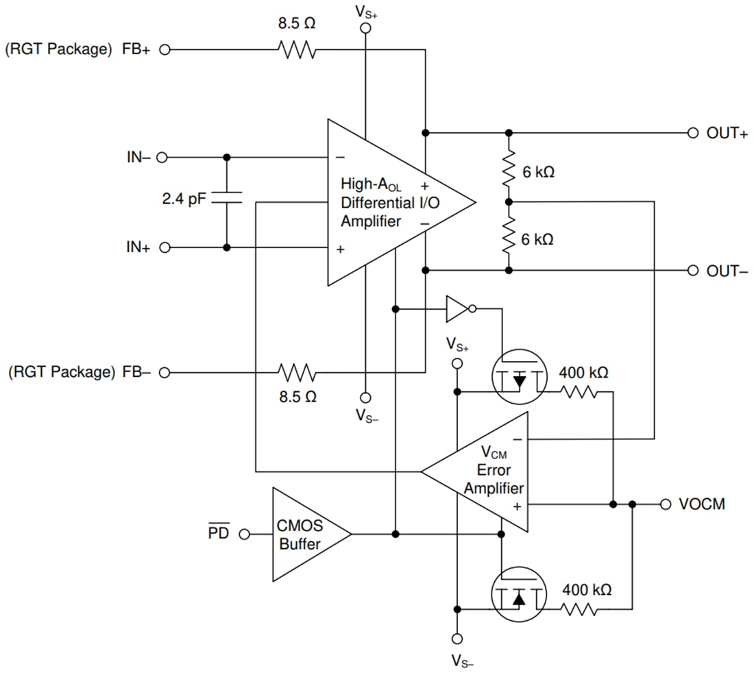
Functional Block Diagram

Block Diagram - Texas Instruments THS4561 Fully Differential Amplifier (FDA)
Publicado: 2020-02-05 | Actualizado: 2024-05-15