Texas Instruments THS4551 Fully Differential Amplifier
Texas Instruments THS4551 Fully Differential Amplifier offers an easy interface from single-ended sources to the differential output required by high-precision analog-to-digital converters (ADCs). These are designed for exceptional dc accuracy, low noise, and robust capacitive load driving. This feature makes them well suited for data acquisition systems where high precision is required along with the best signal-to-noise ratio (SNR) and spurious-free dynamic range (SFDR) through the amplifier and ADC combination. The Texas Instruments THS4551 features the negative rail input required when interfacing a dc-coupled, ground-centered source signal to a single-supply differential input ADC. Very low dc error and drift terms support the emerging 16 to 20-bit successive-approximation register (SAR) input requirements. A wide-range output common-mode control supports the ADC running from 1.8V to 5V supplies with ADC common-mode input requirements from 0.7V to greater than 3.0V.Features
- 150MHz (G = 1V/V) bandwidth
- 220V/µs differential output slew rate
- 135MHz gain-bandwidth product
- Negative Rail Input (NRI), Rail-to-Rail Output (RRO)
- Wide output common-mode control range
- 2.7V to 5.4V single-supply operating range
- 1.35mA (25°C) trimmed supply current
- ±175µV (max.) 25°C input offset
- 2.0µV/°C (max) input offset voltage drift
- 3.3nV/√Hz differential input voltage noise
- HD2: –128dBc at 2 VPP, 100kHz
- HD3: –139dBc at 2 VPP, 100kHz
- < 50ns settling time (4V step to 0.01%)
- 18-bit settling time (4V step, < 500ns)
Applications
- 24-bit, Delta-Sigma (ΔΣ) ADC drivers
- 16 to 20-bit, differential, high-speed SAR drivers
- Differential active filters
- Differential transimpedance amplifiers
- Pin-compatible upgrade to the THS4521 (VSSOP-8 only)
Videos
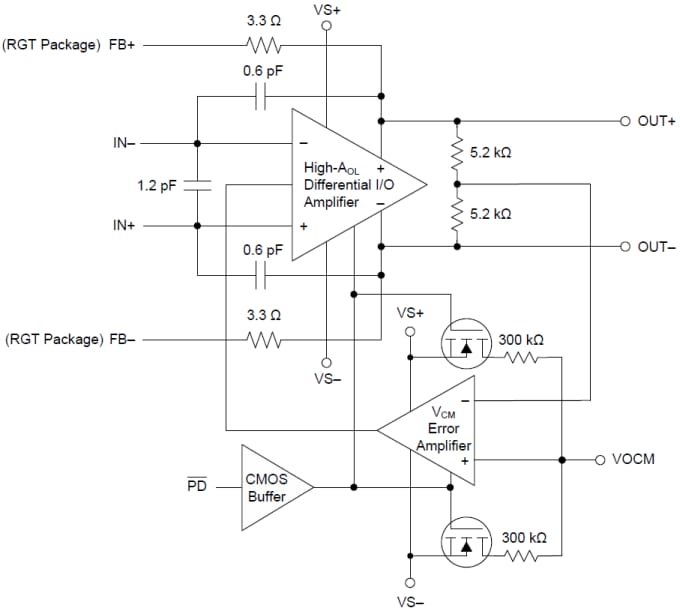
Functional Block Diagram
Publicado: 2016-10-19
| Actualizado: 2022-09-22
