Texas Instruments TCAN1042/Q1 Fault Protected CAN Transceivers
Texas Instruments TCAN1042/TCAN1042-Q1 Fault Protected CAN Transceivers meet the ISO1189-2 High-Speed CAN (Controller Area Network) physical layer standard. All devices are designed for use in CAN FD networks up to 2Mpbs. Devices with part numbers that include the "G" suffix are designed for data rates up to 5Mbps. Versions with the "V" have a secondary power supply input for I/O level shifting the input pin thresholds and RXD output level. This family of CAN transceivers has a low power standby mode with remote wake request feature. All devices also include many protection features to enhance device and CAN-network robustness. The TCAN1042-Q1 devices are AEC-Q100 qualified for automotive applications.Features
- Meets the requirements of ISO11898-2 (2016)
- 'Turbo' CAN
- All devices support 2Mbps CAN FD (Flexible Data Rate) and "G" options support 5Mbps
- Short and symmetrical propagation delay times and fast loop times for enhanced timing margin
- Higher data rates in loaded CAN networks
- I/O Voltage range supports 3.3V and 5V MCUs
- Ideal passive behavior when unpowered bus and logic terminals are high impedance (no load)
- Power-up/down with glitch-free operation on bus and RXD output
- Protection features
- HBM ESD Protection Exceeds ±12kV
- Bus fault protection ±58V and ±70V variants
- Undervoltage protection on VCC and VIO supply terminals
- Driver Dominant Time Out (TXD DTO) - data rates down to 10kbps
- Thermal shutdown protection
- Characterized for ambient temperatures from -55°C to 125°C
Applications
- All devices support "Classical CAN" and CAN FD applications up to 2Mbps
- G devices support CAN FD applications up to 5Mbps operation
- All devices support highly loaded CAN networks
- Industrial automation, control, sensors, and drive systems
- Building, security and climate control automation
- Telecom base station status and control
- CAN Bus standards Such as CANopen, DeviceNet, NMEA2000, ARNIC825, ISO11783, CANaerospace
Datasheets
Videos
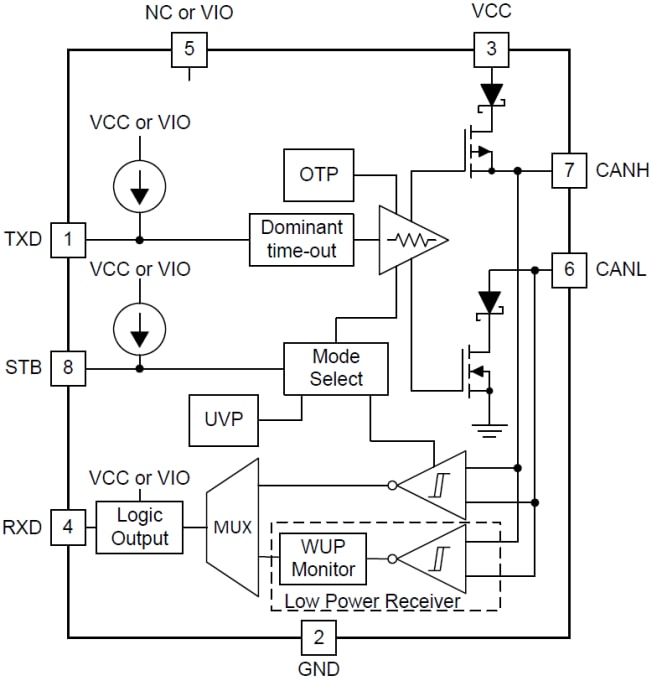
Functional Block Diagram
Publicado: 2016-04-13
| Actualizado: 2024-09-13
