Texas Instruments REF34xx-EP Voltage References

Texas Instruments REF34xx-EP Voltage References feature a low-temperature drift (10ppm/°C), ±0.05% initial accuracy, and a low operating current with power consumption of less than 95µA. The low-power, high-precision devices also offer a very low output noise of 3.8µVp-p/V, which allows the ability to maintain high signal integrity with high-resolution data converters in noise-critical systems. The Texas Instruments REF34xx-EP series provides enhanced specifications and pin-to-pin replacement for the MAX607x and ADR34xx in a small SOT-23 package. The small size and low operating current of 95µA make the devices ideal for portable and battery-powered applications. The low output-voltage hysteresis of the REF34xx-EP and low long-term output voltage drift further improve system reliability and stability. The REF34xx-EP is specified for the wide temperature range of –55°C to +125°C and is compatible with most ADC and DAC.

Features

  • ±0.05% (maximum) initial accuracy 
  • 10ppm/°C (maximum) temperature coefficient 
  • ±10mA output current 
  • 95µA (maximum) low quiescent current 
  • 12V wide input voltage 
  • 3.8µVPP/V output 1/f noise (0.1Hz to 10Hz) 
  • Small footprint 6-pin SOT-23 package
  • Excellent long-term stability 25ppm/1000hrs
  • Supports defense, aerospace, and medical applications:
    • Controlled baseline
    • One assembly/test site
    • One fabrication site
    • Available extended (–55°C to 125°C) temperature range
    • Extended product life cycle
    • Extended product-change notification
    • Product traceability

Functional Diagram

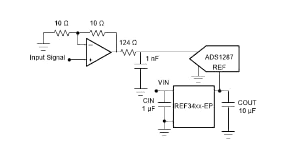
Application Circuit Diagram - Texas Instruments REF34xx-EP Voltage References
Publicado: 2019-04-24 | Actualizado: 2023-08-23