Texas Instruments OPAx392 e-trim™ Operational Amplifiers

Texas Instruments OPAx392 e-trim™ Operational Amplifiers (Op Amps) feature ultra-low offset, offset drift, and input bias current with rail-to-rail input and output operation. In addition to precision dc accuracy, the ac performance is optimized for low noise and fast-settling transient response. These features make the OPAx392 an excellent choice for driving high-precision analog-to-digital converters (ADCs) or buffering the output of high-resolution, digital-to-analog converters (DACs).

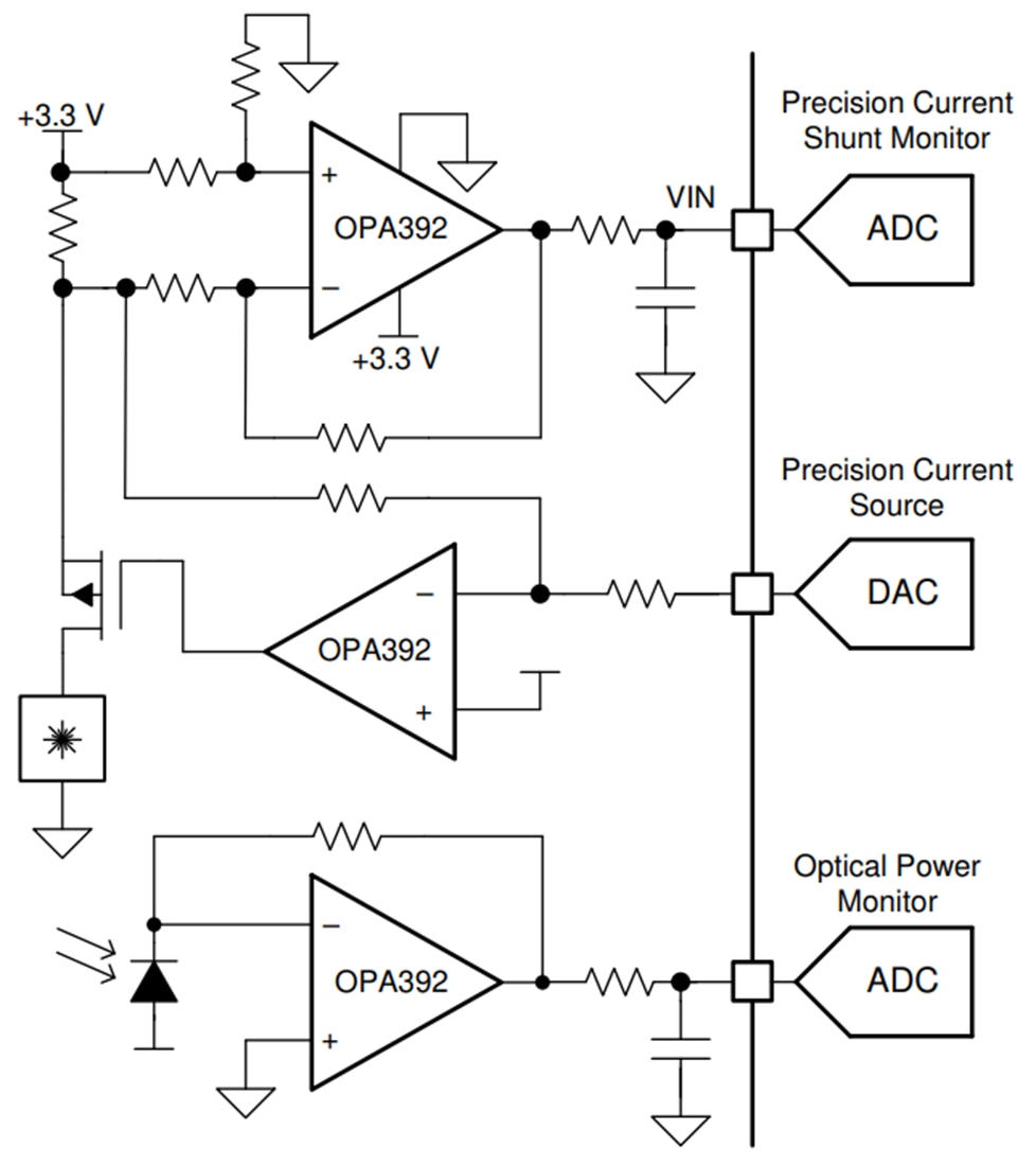
The OPAx392 features TI’s e-trim op amp technology to achieve ultra-low offset voltage and offset voltage drift without input chopping or auto-zero techniques. This technique enables ultra-low input bias current for sensor inputs or photodiode current-to-voltage measurements, creating high-performance transimpedance stages for optical modules or medical instrumentation.

Features

  • ±10µV (maximum) low offset voltage
  • ±0.18µV/°C low-drift
  • 10fA low input bias current
  • 4.4nV/√Hz at 10kHz low noise
  • 2µVPP (0.1Hz to 10Hz) low 1/f noise
  • 1.7V to 5.5V low supply voltage operation
  • 1.22mA low quiescent current
  • 0.75µs (1V to 0.1%) fast settling
  • 4.5V/µs fast slew rate
  • High output current (+65/–55mA short circuit)
  • 13MHz gain bandwidth
  • Rail-to-rail input and output
  • –40°C to +125°C specified temperature range
  • EMI and RFI filtered inputs

Applications

  • Multiparameter patient monitor
  • Electrocardiogram (ECG)
  • Chemistry/gas analyzer
  • Optical module
  • Analog input module
  • Process analytics (pH, gas, concentration, force, and humidity)
  • Gas detector
  • Analog security camera
  • Merchant DC/DC
  • Pulse oximeter
  • Inter-DC interconnect (long-haul, submarine)
  • Data acquisition (DAQ)

Applications in Optical Modules

Application Circuit Diagram - Texas Instruments OPAx392 e-trim™ Operational Amplifiers
Publicado: 2021-08-30 | Actualizado: 2025-04-28