Texas Instruments OPA858/OPA858-Q1 Wideband Op Amps

Texas Instruments OPA858/OPA858-Q1 Wideband Operational Amplifiers with CMOS inputs are an ideal solution for wideband transimpedance and voltage amplifier applications. Applications requiring high closed-loop bandwidths at transimpedance gains in the tens to hundreds of kΩs range are enabled when the device is configured as a transimpedance amplifier (TIA). An additional feature on the device is a feedback pin (FB) that simplifies the feedback network connection between the input and the output. The OPA858 is optimized for use in optical Time-of-Flight (ToF) systems. When combined with a high-speed analog-to-digital converter (ADC), the OPA858/OPA858-Q1 can be employed in high-resolution LIDAR systems using a differential output amplifier to drive the ADC. The OPA858-Q1 devices are AEC-Q100 qualified for automotive applications.

Features

  • 5.5GHz High gain-bandwidth product
  • 2.5nV/√Hz Low input voltage noise
  • 2000V/µs Slew rate
  • Low input capacitance:
    • 0.6pF Common-mode
    • 0.2pF Differential
  • Wide input common-mode range:
    • 1.4V From positive supply
    • Includes negative supply
  • 2.5VPP Output swing in TIA configuration
  • 3.3V to 5.25V Supply voltage range
  • Decompensated, gain ≥7V/V (Stable)
  • 10pA Ultra-Low Bias Current MOSFET inputs
  • 20.5mA Quiescent current
  • Available in 8-Pin WSON package
  • –40 to +125°C Temperature range

Applications

  • High-Speed transimpedance amplifier
  • Laser Distance measurement
  • Lidar receivers
  • Level Transmitter (Optical)
  • Optical Time Domain Reflectometry (OTDR)
  • Distributed temperature sensing
  • 3D Scanner
  • Time-of-Flight (ToF) systems
  • Autonomous Driving systems

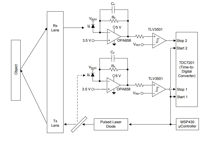
Block Diagram

Block Diagram - Texas Instruments OPA858/OPA858-Q1 Wideband Op Amps
Publicado: 2018-09-21 | Actualizado: 2025-07-10