Texas Instruments LMZ31520/30 SIMPLE SWITCHER® Power Modules

Texas Instruments LMZ31520/30 SIMPLE SWITCHER® Power Modules are an easy-to-use integrated power solution that combines a 20A or 30A DC/DC converter with power MOSFETs, a shielded inductor, and passives into a low profile, QFN package. This total power solution allows as few as three external components and eliminates the loop compensation and magnetics part selection process. The 15 x 16 x 5.8mm QFN package is easy to solder onto a printed circuit board and allows a compact point-of-load design. Achieves greater than 95% efficiency, has ultra-fast load step response and excellent power dissipation capability with a thermal impedance of 8.6°C/W. The LMZ31520/30 offers the flexibility and the feature-set of a discrete point-of-load design and is ideal for powering a wide range of ICs and systems.

Features

  • Complete integrated power solution; smaller than a discrete design
  • 15mm×16mm×5.8mm package size - pin compatible with each other
  • Ultra-fast load step response
  • Efficiencies up to 96%
  • Wide-output voltage adjust 0.6V to 3.6V, with 1% reference accuracy
  • Optional split power rails allows input voltage down to 3.0V
  • Selectable switching frequency (300kHz to 850kHz)
  • Selectable slow-start
  • Adjustable overcurrent limit
  • Power Good output
  • Output voltage sequencing
  • Over temperature protection
  • Pre-bias output start-up
  • Operating temperature range: -40°C to 85°C
  • Enhanced Thermal Performance: 8.6°C/W
  • Meets EN55022 Class A emissions - integrated shielded inductor

Applications

  • Broadband and Communications Infrastructure
  • DSP and FPGA Point of Load Applications
  • High Density Power Systems

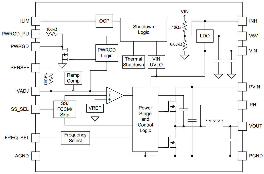
Functional Block Diagram

Block Diagram - Texas Instruments LMZ31520/30 SIMPLE SWITCHER® Power Modules
Publicado: 2014-01-28 | Actualizado: 2025-12-11