Texas Instruments LMR514x5/LMR514x5-Q1 Synchronous Buck Converters
Texas Instruments LMR514x5/LMR514x5-Q1 Synchronous Buck Converters can drive up to 2.5A or 3.5A load current. By implementing a 4V to 36V wide input range, the devices are ideal for a wide range of industrial applications requiring power conditioning from an unregulated source. The wide-VIN, easy-to-use synchronous buck converters offer a 200kHz to 1MHz adjustable switching frequency with an external resistor, which supplies the flexibility to optimize efficiency or external component size.The TI LMR514x5/LMR514x5-Q1 Synchronous Buck Converters feature a pulse frequency modulation (PFM version) to achieve high efficiency at a light load and forced pulse width modulation (FPWM version) to attain constant frequency and small output voltage ripple over the entire load range.
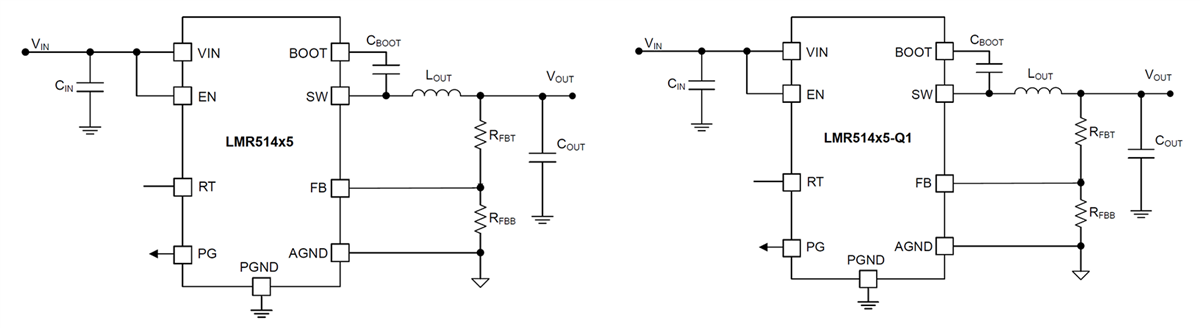
Soft-start and compensation circuits are implemented internally, allowing the device to be used with minimum external components. The converters have built-in protection features, such as a cycle-by-cycle current limit, hiccup mode short-circuit protection, and thermal shutdown in case of excessive power dissipation.
The LMR514x5/LMR514x5-Q1 is available in a WSON-12 package. The LMR514x5-Q1 devices are AEC-Q100 qualified for automotive applications.
Features
- AEC-Q100 qualified for automotive applications with device temperature grade 1 of -40°C to +125°C ambient operating temperature
- Supports automotive system requirements
- 4V to 36V wide input voltage range
- 2.5A or 3.5A continuous output current
- ±1.0% tolerance voltage reference at room temperature
- 75ns (typical) minimum switching-on time
- 25µA low quiescent current
- 200kHz to 1MHz adjustable frequency
- Frequency spread spectrum
- Protection features
- Precision enable input
- Open-drain PGOOD
- VIN undervoltage lockout (UVLO)
- Cycle-by-cycle current limiting
- Short-circuit protection with hiccup mode
- Thermal shutdown
- Functional safety-capable documentation available to aid functional safety system design
- Small design size and ease of use
- Integrated synchronous rectification
- Internal compensation for ease of use
- WSON-12 package
- PFM and FPWM options in pin-to-pin compatible package
- Create a custom design using the LMR514x5-Q1 with the WEBENCH® Power Designer
Applications
- Automotive ADAS and body electronics
- Automotive infotainment and cluster
- Head unit
- Media hub
- USB charge
- Display
Simplified Schematics
