Texas Instruments LMH6401 5GHz Digital Variable-Gain Amplifier
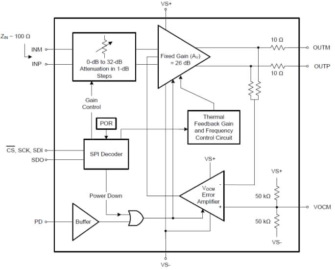
Texas Instruments LMH6401 5GHz Digital Variable-Gain Amplifier is a wideband, digitally-controlled, variable-gain amplifier (DVGA). It is designed for dc to Radio Frequency (RF), Intermediate Frequency (IF), and high-speed time-domain applications. The device is an ideal Analog-to-Digital Converter (ADC) driver for dc- or ac-coupled applications that require an Automatic Gain Control (AGC). Noise and distortion performance is optimized to drive ultra-wideband ADCs. The amplifier has an 8dB noise figure at maximum gain and a -63dBc harmonic distortion at 1GHz for full-scale signal levels. The device supports both single- and split-supply operations for driving an ADC. A common-mode reference input pin is provided to align the amplifier output common-mode with the ADC input requirements.Features
- 3dB bandwidth: 4.5GHz at 26dB gain
- Gain range: -6dB to 26dB in 1dB steps
- Differential input impedance: 100Ω
- Differential output with common-mode control
- Distortion at max gain (VO=2VPPD, RL=200Ω):
- 200MHz: HD2 at -73dBc, HD3 at -80dBc
- 500MHz: HD2 at -68dBc, HD3 at -72dBc
- 1GHz: HD2 at -63dBc, HD3 at -63dBc
- 2GHz: HD2 at -58dBc, HD3 at -54dBc
- Output IP3:
- 43dBm at 200MHz
- 33dBm at 1GHz
- 27dBm at 2GHz
- Output IP2:
- 67dBm at 200MHz
- 60dBm at 1GHz
- 52dBm at 2GHz
- 8dB noise figure at 1GHz, RS=100Ω
- 82ps rise, fall time pulse response
- Supply operation: 5.0V at 69mA
- Supports single- and (±) split-supply operation
- DC- and AC-coupled applications
- Fabricated on an advanced complementary BiCMOS process
- 3mm × 3mm UQFN-16 package
Applications
- Test and measurement
- Ultra-wideband ADC drivers
- Communications receivers
- RF sampling subsystems
- SAW filter buffers and drivers
- Defense and Radar
Functional Block Diagram
Publicado: 2015-08-10
| Actualizado: 2022-03-11
