Texas Instruments DRV5033/DRV5033-Q1 Hall Effect Sensor

Texas Instruments DRV5033/DRV5033-Q1 Digital-Omnipolar-Switch Hall Effect Sensor is a chopper-stabilized Hall Effect Sensor that offers a magnetic sensing solution with superior sensitivity stability over temperature and integrated protection features. The DRV5033/DRV5033-Q1 responds the same to both polarities of magnetic field direction. When the applied magnetic flux density exceeds the BOP threshold, the DRV5033/DRV5033-Q1 open-drain output goes low. The output stays low until the field decreases to less than BRP, and then the output goes to high impedance. The output current sink capability is 30mA. A wide operating voltage range from 2.5V to 38V with reverse polarity protection up to -22V makes the device suitable for a wide range of industrial applications. Internal protection functions are provided for reverse supply conditions, load dump, and output short circuit or over current. The Texas Instruments DRV5033-Q1 devices are AEC-Q100 qualified for automotive applications.

Features

  • Digital Omnipolar-Switch Hall Sensor
  • Superior Temperature Stability
    • BOP ±10% Over Temperature
  • High Sensitivity (BOP and BRP)
    • ±6.9 / ±3.5mT (AJ)
  • Detects North and South Magnetic Field
  • Supports a Wide Voltage Range
    • 2.5 to 38V
    • No External Regulator Required
  • Wide Operating Temperature Range
    • TA = -40 to 125°C (Q)
  • Open-Drain Output (30mA Sink)
  • Fast 35µs Power-On Time
  • Small Package and Footprint
    • Surface Mount 3-Pin SOT-23 (DBZ)
      • 2.92mm × 2.37mm
    • Through-Hole 3-Pin SIP (LPG)
      • 4.00mm × 3.15mm
  • Protection Features
    • Reverse Supply Protection (up to -22V)
    • Supports up to 40V Load Dump
    • Output Short-Circuit Protection
    • Output Current Limitation

Applications

  • Docking Detection
  • Door Open and Close Detection
  • Proximity Sensing
  • Valve Positioning
  • Pulse Counting

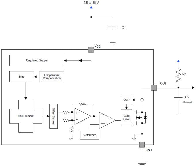
Functional Block Diagram

Block Diagram - Texas Instruments DRV5033/DRV5033-Q1 Hall Effect Sensor
Publicado: 2014-10-30 | Actualizado: 2023-10-31