Texas Instruments CD326x Audio Interface Transmitter

Texas Instruments CD326x Audio Interface Transmitter is compatible with specially enabled audio interfaces and supports two operating modes: button mode and tone mode. The audio interface transmitter features a 3µA low quiescent current in button mode and a 110µA low quiescent current in tone mode. The button mode doesn't support a microphone, and it passes the DC voltage from an external switch-resistor network to the MIC pin to externally measure the voltage. The tone mode offers microphone support and senses button presses based on an external switch-resistor network. The CD326x audio interface transmitter is in a miniature DSBGA (YZP) package. The audio interface transmitter is ideal for a wired headset signaling transmitter that is compatible with systems with a specially enabled audio interface.

Features

  • Compatible with specially enabled audio interfaces (iPhone® and iPad®)
  • Low quiescent current:
    • 3µA button mode (microphone not in use)
    • 110µA tone mode (microphone in use)
  • Miniature DSBGA (YZP) package
  • ESD performance:
    • 2000V human body model
    • 500V charged device model

Applications

  • Wired headset signaling transmitter compatible with systems including a specially enabled audio interface

Block Diagram

Block Diagram - Texas Instruments CD326x Audio Interface Transmitter

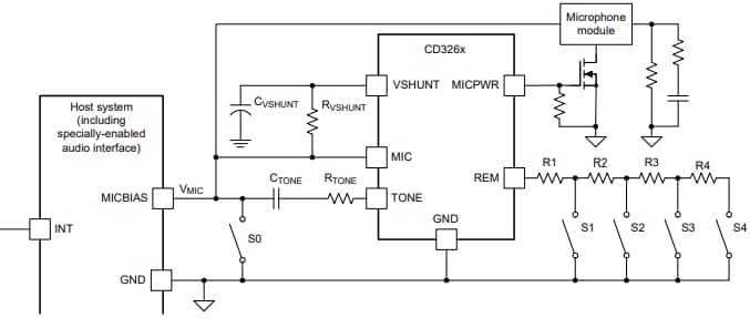
Application Circuit Diagram

Application Circuit Diagram - Texas Instruments CD326x Audio Interface Transmitter
Publicado: 2025-07-01 | Actualizado: 2025-07-28