Texas Instruments bq2419x USB / Adapter Chargers

Texas Instruments bq2419x I²C Single-Cell USB / Adapter Chargers are highly-integrated switch-mode battery charge management and system power path management devices for single cell Li-Ion and Li-polymer batteries in a wide range of tablets and other portable devices.

The low impedance power path of these TI USB / adapter chargers optimizes switch-mode operation efficiency, reduces battery charging time, and extends battery life during discharging phase. The I²C serial interface with charging and system settings makes bq2419x USB / adapter cahrgers a truly flexible solution.

These TI devices support a wide range of input sources, including standard USB host port, USB charging port and high power DC adapter.

Features

  • High Efficiency 4.5A Switch Mode Charger
    • 92% Charge Efficiency at 2A, 90% at 4A
    • Accelerate Charge Time by Battery Path Impedance Compensation
  • Compatible with MaxLife Technology for Faster Charging When Used in Conjunction With bq27531
  • Highest Battery Discharge Efficiency with 12mΩ Battery Discharge MOSFET up to 9A Discharge Current
  • Single Input USB-compliant/Adapter Charger
    • USB Host or Charging Port D+/D- Detection Compatible to USB Battery Charger Spec 1.2
    • Input Voltage and Current Limit Supports USB2.0 and USB3.0
    • Input Current Limit: 100mA, 150mA, 500mA, 900mA, 1.2A, 1.5A, 2A and 3A
  • 3.9V to 17V Input Operating Voltage Range
    • Support All Kinds of Adapter with Input Voltage DPM Regulation
  • USB OTG 5 V at 1.3A Synchronous Boost Converter Operation
    • 93% 5V Boost Efficiency at 1A
  • Narrow VDC (NVDC) Power Path Management
    • Instant-on Works with No Battery or Deeply Discharged Battery
    • Ideal Diode Operation in Battery Supplement Mode
  • 1.5MHz Switching Frequency for Low Profile Inductor
  • Autonomous Battery Charging with or without Host Management
    • Battery Charge Enable
    • Battery Charge Preconditioning
    • Charge Termination and Recharge
  • High Accuracy (0°C to 125°C)
    • ±0.5% Charge Voltage Regulation
    • ±7% Charge Current Regulation
    • ±7.5% Input Current Regulation
    • ±2% Output Regulation in Boost Mode
  • High Integration
    • Power Path Management
    • Synchronous Switching MOSFETs
    • Integrated Current Sensing
    • Bootstrap Diode
    • Internal Loop Compensation
  • Safety
    • Battery Temperature Sensing and Charging Safety Timer
    • Thermal Regulation and Thermal Shutdown
    • Input System Over-Voltage Protection
    • MOSFET Over-Current Protection
  • Charge Status Outputs for LED or Host Processor
  • Low Battery Leakage Current and Support Shipping 
    Mode
  • 4.00mm × 4.00mm VQFN-24 Package

Applications

  • Tablet PC
  • Smart Phone
  • Power Bank for Smartphone, Tablet (bq24195)
  • Portable Audio Speaker
  • Portable Media Players
  • Internet Devices

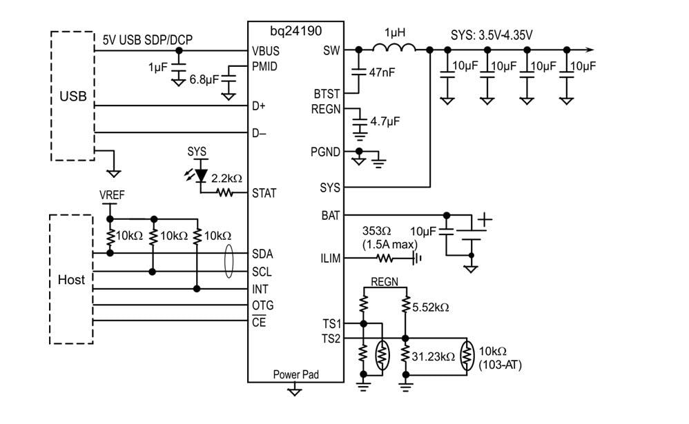
Block Diagram

Block Diagram - Texas Instruments bq2419x USB / Adapter Chargers

TI Reference Design Library

TI Reference Designs - Texas Instruments bq2419x USB / Adapter Chargers
Publicado: 2012-12-18 | Actualizado: 2022-03-11