Texas Instruments AMC-MOD-50A-EVM Evaluation Module
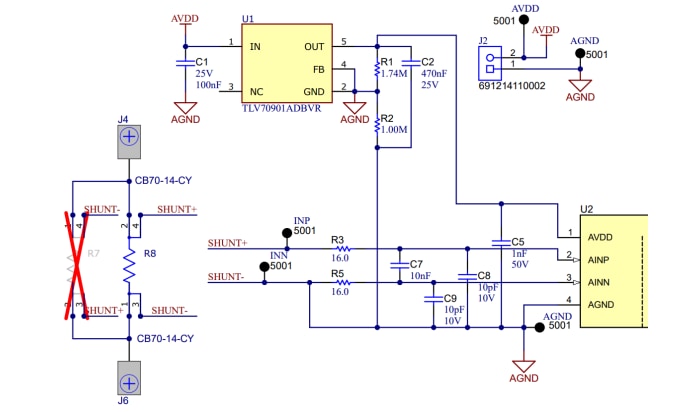
Texas Instruments AMC-MOD-50A-EVM Evaluation Module is developed for ±50A shunt-based current-sensing. The isolated current-sensing evaluation module enables sensing up to ±50A peak current via an external shunt resistor while measuring the isolated output through the isolation barrier of the AMC1306M05. The AMC1306M05 Reinforced Isolated Modulators are delta-sigma (ΔΣ) modulators with the output separated from the input circuitry by a capacitive double isolation barrier. The AMC1306M05 is paired with the Isabellenhütte™ BVN-M-R001 shunt resistor.The TI AMC-MOD-50A-EVM Evaluation Module features stitching to streamline heat dissipation at large currents and functions within ±1% (typical) accuracy.
Features
- ±50A isolated current sensing
- C2000 control card connector for digital evaluation
- Heat dissipation design up to 180°C at 2 minutes
- Lugs to connect the EVM to current-carrying leads
- Test points for easy evaluation
- Additional shunt resistor footprint for flexible design
Applications
- Motor drives
- Power delivery
- Onboard chargers (OBCs)
- Traction inverters
- DC/DC converters
- Energy storage systems (ESS)
- EV charging
- Solar inverters
Kit Contents
- AMC-MOD-50A-EVM PCB
- 2x CB70-14-CY terminal 90A lug
- 2x McMaster-Carr hexnut
- 2x McMaster-Carr Phillips screw
Layout
Analog Input
Publicado: 2025-08-21
| Actualizado: 2025-09-09
