STMicroelectronics STEVAL-VP26K03F Evaluation Board
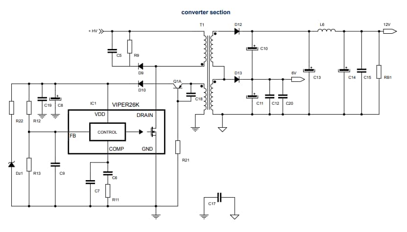
STMicroelectronics STEVAL-VP26K03F Evaluation Board implements a double output isolated flyback with Primary Side Regulation (PSR). This evaluation board is specifically designed to supply smart meter and PLC systems. The STEVAL-VP26K03F evaluation board is developed using the VIPER267KDTR offline high-voltage converter. The VIPER267KDTR converter features a 1050V avalanche-rugged power section, PWM operation at 60kHz with frequency jittering for lower EMI and on-board soft-start. This VIPER267KDTR converter supports isolated flyback with an optocoupler, primary-side regulation, and non-isolated flyback with resistive feedback, buck, and buck boost. The STEVAL-VP26K03F evaluation board allows the extension of the input voltage range and reduces the size of the DRAIN snubber circuit.Features
- Incorporates a double output isolated flyback with PSR
- Embedded HV startup and sense-FET
- Current mode PWM controller
- Employs VIPER267KDTR offline high-voltage converter
- Designed to supply smart meter and PLC systems
- Safe auto-restart after a fault condition
- Hysteretic thermal shutdown
- Built-in soft-start for improved system reliability
Applications
- SMPS for energy metering
- Auxiliary power supplies for 3-phase input industrial systems
- LED lighting
- Air conditioning
Specifications
- Double output voltage
- 12V at 0.7Arms (1A peak)
- 6V at 200mA
- 85VAC to 498VAC extended AC mains input voltage range
- EMC with EN55022, EN61000, EN61000-4-4, EN61000-4-5, and EN61000-4-6
- WEEE and RoHS compliant
Publicado: 2019-10-21
| Actualizado: 2024-02-19
