STMicroelectronics LD56020 Ultra-Low Noise LDOs

STMicroelectronics LD56020 Ultra-Low-Noise LDOs are high accuracy voltage regulators delivering a 0.2A current. The LD56020 is stabilized with a small ceramic capacitor on input and output. The LD56020 provides ultra-low drop, low quiescent current, and short-circuit current foldback, ideal for low-power battery-operated applications. The device is put in shutdown mode via an enable logic control function, allowing a total current consumption lower than 0.1µA.

The STM LD56020 Ultra-Low-Noise LDOs offer thermal protection and are housed in a space-saving CSP 0.65 x 0.65 mm² SOT23-5L package.

Features

  • Input voltage from 1.1V to 5.5V
  • Ultra-low dropout voltage (190mV max. at 200mA load)
  • Low ground current (18μA typ. at no load)
  • 2% overtemperature, ±1% at 25°C Output voltage tolerance
  • 200mA guaranteed output current
  • 8.8µVRMS (10Hz to 100kHz) Ultra-low output noise
  • 50mV output voltage steps (available on request) from 0.6V to 4.0V
  • Logic-controlled electronic shutdown
  • Thermal shutdown
  • Output active discharge function
  • Flip-chip4 0.65 x 0.65 mm² and SOT23-5L packages

Applications

  • Smartphones/tablets
  • Image sensors
  • VCO and RF modules

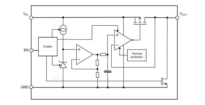
Block Diagram

Block Diagram - STMicroelectronics LD56020 Ultra-Low Noise LDOs

Application Circuit

Application Circuit Diagram - STMicroelectronics LD56020 Ultra-Low Noise LDOs
Publicado: 2022-04-12 | Actualizado: 2022-05-03