Skyworks Solutions Inc. SKY6702x-396LFE Evaluation Boards
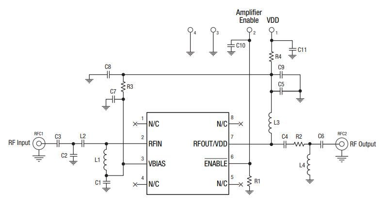
Skyworks Solutions Inc. SKY6702x-396LFE Evaluation Boards are designed to test the performance of the SKY6702x-396LF Low-Noise Amplifiers (LNAs). The SKY6702x-396LF LNAs are GaAs and pHEMT LNAs with an active bias and high-linearity performance. These LNAs feature the advanced GaAs pHEMT enhancement mode process, providing good return loss, low noise, and high-linearity performance.Schematic
View Results ( 3 ) Page
| N.º de artículo | Hoja de datos | Descripción | La Herramienta es para la Evaluación de |
|---|---|---|---|
| SKY67021-396LF-EVB | Herramientas de desarrollo RF .6-1.2GHz NF .6dB Eval Board | SKY67021-396LF | |
| SKY67022-396LF-EVB | Herramientas de desarrollo RF 1.6-2.2GHz NF .65dB Eval Board | SKY67022-396LF | |
| SKY67023-396LF-EVB | Herramientas de desarrollo RF 2-3GHz NF .89dB Eval Board | SKY67023-396LF |
Publicado: 2018-07-06
| Actualizado: 2022-10-02
