Crydom / Sensata PM22 Panel Mount Solid State Relays

Crydom / Sensata PM22 Panel Mount Solid State Relays are 22.5mm wide panel mount solid state relays that offer high power density with ratings up to 95A at 600VAC. The PM22s have a contactor terminal configuration that includes a plug-in connector for the control input, available in either standard “screw” or “spring cage” terminals. The SSRs use a DBC substrate for superior thermal performance with an IP20 touch-safe housing. The PM22 series is available with either AC or DC control with an AC output voltage range of 48VAC to 600VAC. Crydom / Sensata PM22 Panel Mount Solid State Relays also include a high I2t value (8320 A2S), built-in overvoltage protection, zero voltage or instantaneous turn-on output, and current rating options of 25A, 50A, and 95A. PM22 Series devices are C-UL-US and TUV approved.

Features

  • Built-in overvoltage protection
  • DBC substrate for superior thermal performance
  • LED input status indicator
  • IP20 touch-safe housing
  • AC or DC control

Specifications

  • 48Vrms to 600Vrms operating voltage
  • 1200Vpk transient overvoltage
  • 0.5 minimum power factor
  • 4000Vrms dielectric strength
  • 109Ω minimum insulation resistance
  • 8pF maximum input/output capacitance
  • -40°C to +80°C operating temperature range
  • -40°C to +100°C storage temperature range
  • 4000VAC optical isolation
  • C-UL-US and TUV approved
  • Output ratings up to 95A at 600VAC
  • 100kA short circuit current rating
  • 2.3oz. (65g) typ. weight
  • UL94 V-0 housing material
  • Aluminum baseplate material
  • Nickel Plating hardware finish
  • 85% non-condensing humidity rating
  • Green LED input status indicator

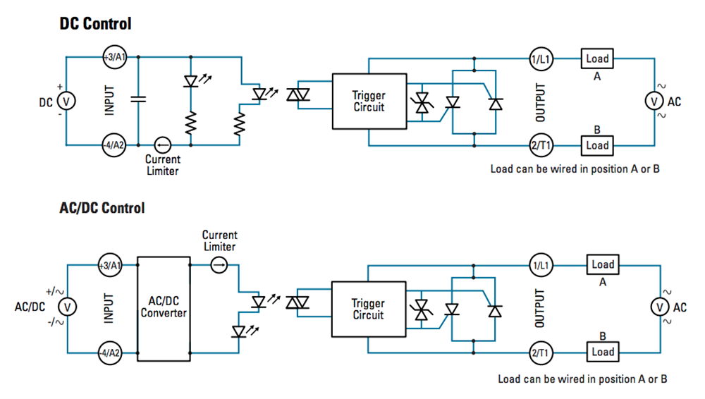
Circuit Block Diagrams

Block Diagram - Crydom / Sensata PM22 Panel Mount Solid State Relays
Publicado: 2018-12-10 | Actualizado: 2022-10-06