Analog Devices Inc. EVAL-AD4131-8WARDZ Evaluation Kit

Analog Devices EVAL-AD4131-8WARDZ Evaluation Kit is based on the AD4131-8 16-bit, ultra-low power, low-noise ADC. The EVAL-AD4131-8WARDZ board connects to the PC's USB port via the EVAL-SDP-CK1Z motherboard. The AD4131-8 is supplied with a 5V USB operation through the PC to 3.3V, supporting all necessary components.

The AD4131-8 ACE Plugin fully configures the AD4131-8 device register functionality and delivers DC time domain analysis as waveform graphs, histograms, and associated noise analysis for ADC performance evaluation.

The ADI EVAL-AD4131-8WARDZ evaluation board demonstrates the ADC's features and performance. The user PC software executable controls the AD4131-8 over USB via the EVAL-SDP-CK1Z (SDP) board.

Features

  • Full-featured evaluation board for the AD4131-8
  • PC control in conjunction with Analog Devices System Demonstration Platform (EVAL-SDP-CK1Z)
  • PC software for control and data analysis (time domain)
  • Standalone capability

Applications

  • Smart transmitters
  • Wireless battery and harvester-powered sensor nodes
  • Portable instrumentation
  • Healthcare and wearables
  • Temperature measurement of thermocouple, RTD, and thermistors
  • Pressure measurement of bridge transducers

Required Equipment

  • EVAL-AD4131-8WARDZ evaluation board
  • EVAL-SDP-CK1Z system demonstration platform
  • DC signal source
  • USB cable
  • PC running Microsoft Windows with USB 2.0 port

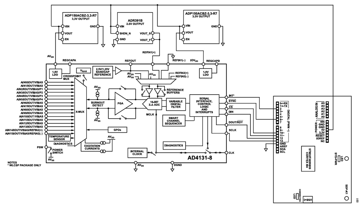
Block Diagram

Block Diagram - Analog Devices Inc. EVAL-AD4131-8WARDZ Evaluation Kit

Hardware Configuration

Analog Devices Inc. EVAL-AD4131-8WARDZ Evaluation Kit

Front Layout

Analog Devices Inc. EVAL-AD4131-8WARDZ Evaluation Kit

Back Layout

Analog Devices Inc. EVAL-AD4131-8WARDZ Evaluation Kit
Publicado: 2024-10-21 | Actualizado: 2024-11-06