ROHM Semiconductor RB-D62Q1544TB52 Reference Board

ROHM Semiconductor RB-D62Q1544TB52 Reference Board is designed with the LAPIS ML62Q1544 16-bit RISC CMOS microcontroller. This reference board offers a powerful platform for evaluating and developing embedded systems requiring efficient processing and low power consumption. Powered by the ML62Q1544 MCU, the board features high-speed performance, low-power operation, and flexible memory options, including onboard flash memory and RAM. It supports various I/O interfaces, including digital I/O, ADC, and timers, and provides connectivity options like UART, SPI, and I2C for communication with peripherals.

Ideal for prototyping applications in industrial control, consumer electronics, and automotive systems, the ROHM Semiconductor RB-D62Q1544TB52 board also includes comprehensive development tools, example code, and hardware schematics to accelerate the design process. Its compact form factor and versatility make it a valuable tool for engineers looking to create efficient, real-time embedded solutions.

Features

  • Provided with LAPIS ML62Q1544 CMOS 16-bit RISC MCU, 52-pin TQFP
  • Mounted with a linked connector to EASE1000
  • Through-holes for connecting the pins of LSI to external peripheral boards
  • Selectable power supply, supplied from the on-chip emulator EASE1000 or CN1_3pin/CN2_2pin
  • Mounted LED (P20, P21, P22)
  • Mounted 32.768KHz crystal
  • 1.6V to 5.5V operating supply range
  • Low power consumption
  • High-speed performance
  • Flexible memory options
  • Supports real-time operation
  • Compact form factor, 56mm x 94mm x 15mm (WxDxH) size

Applications

  • Industrial control
  • Automotive electronics
  • Consumer products

Overview

Location Circuit - ROHM Semiconductor RB-D62Q1544TB52 Reference Board

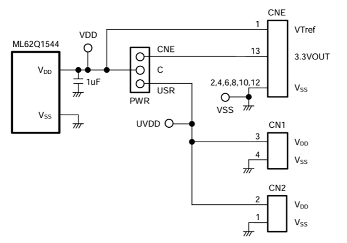
Power Circuit

Location Circuit - ROHM Semiconductor RB-D62Q1544TB52 Reference Board

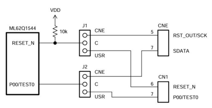
EASE1000 Interface

Location Circuit - ROHM Semiconductor RB-D62Q1544TB52 Reference Board

PCB Layout

Location Circuit - ROHM Semiconductor RB-D62Q1544TB52 Reference Board
Publicado: 2024-12-23 | Actualizado: 2024-12-30