ROHM Semiconductor BM64300MUV/BM64070MUV Brushless Motor Pre-Drivers

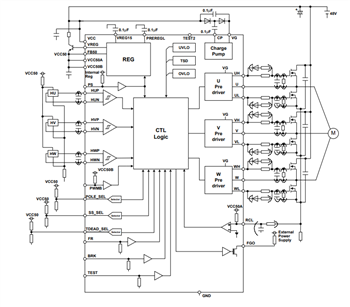
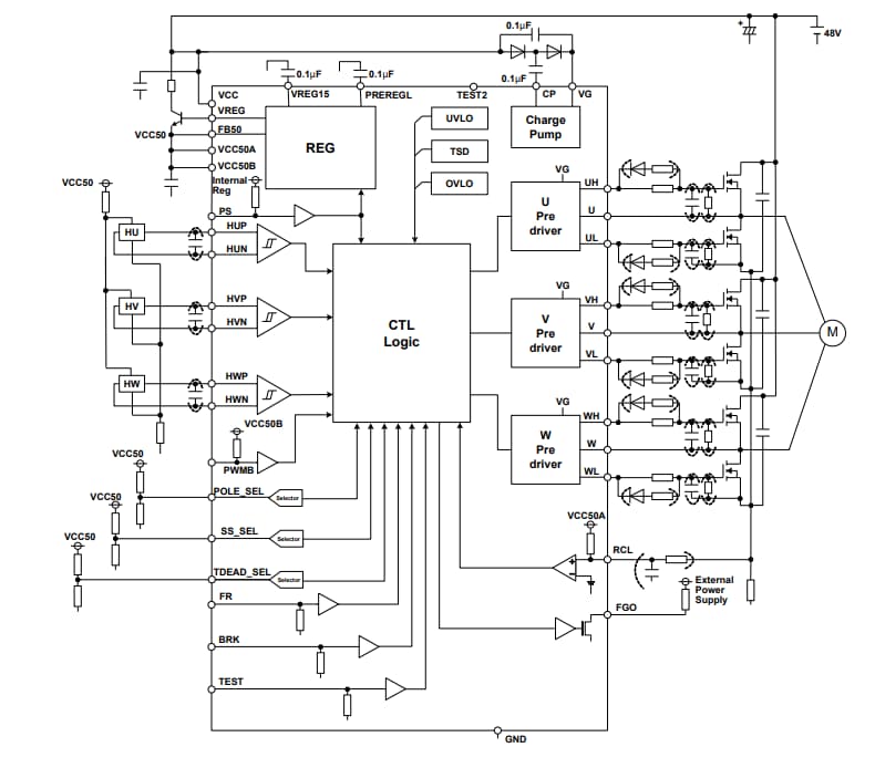
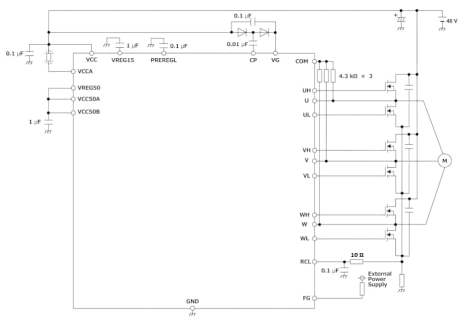
ROHM Semiconductor BM64300MUV/BM64070MUV 3-Phase Brushless Motor Pre-Drivers support a 48V power supply controlling the motor driver constructed in external FETs.

The BM64070MUV has a speed feedback control function and controls output PWM duty by adjusting the rotational frequency characteristics for the input PWM signal.

The BM64300MUV detects a rotor position by 3 hall sensors. In addition, silent and low vibration operations are implemented by making the output current a sine waveform.

Features

  • BM64300MUV-
  • Speed control on PWM duty input
  • External output FET Nch+Nch
  • Built-in boost voltage circuit
  • 3 Hall sine wave drive
  • Automatic lead angle control
  • Motor pole select function
  • Soft-start function
  • Deadtime setting
  • Current limit function
  • Power save function
  • Direction of rotation setting
  • Short brake control
  • Built-in protection functions (Motor Lock Protection [MLP], High-Speed Rotation Protection, Over Voltage Lock Out [OVLO], Under Voltage Lock Out [UVLO], Thermal Shutdown [TSD], Over Current Protection [OCP])
  • BM64070MUV-
  • Speed control on PWM duty input
  • External output FET Nch+Nch
  • Built-in boost voltage circuit
  • Sensor-less sine wave drive
  • Automatic lead angle control
  • Deadtime setting
  • Current limit function
  • Power save function
  • Direction of rotation setting
  • Short brake control
  • Speed feedback control
  • Able to set motor rotation speed table and various parameters with the built-in OTP
  • Built-in protection functions (Motor Lock Protection [MLP], High-Speed Rotation Protection, Over Voltage Lock Out [OVLO], Under Voltage Lock Out [UVLO], Thermal Shutdown [TSD], Over Current Protection [OCP]

Applications

  • Fan motor
  • Other general consumer equipment

Specifications

  • BM64300MUV-
  • 28V to 63V Operating supply voltage range
  • 40kHz (Typ) Output PWM frequency
  • 1.2mA (Typ) Standby current
  • -40°C to +105°C Operating temperature range
  • BM64070MUV-
  • 28V to 77V Operating supply voltage range
  • 6.4mA (Typ) Circuit Current (ICC)
  • -40°C to +105°C Operating temperature range

Typical Application Circuits

Publicado: 2021-09-15 | Actualizado: 2022-03-11