ROHM Semiconductor BD64950EFJ-EVK-001 Evaluation Board
ROHM Semiconductor BD64950EFJ-EVK-001 Evaluation Board is designed to drive DC brush motors using the BD64950EFJ Stepper Motor Driver. This ROHM evaluation board already includes the BD64950EFJ, as well as capacitors, resistors, switches, pins, and sockets.
The BD64950EFJ Stepper Motor Driver is a motor driver integrated circuit (IC) that features a 40V rating, 3.5A continuous output current (6A peak), and a single H-bridge circuit capable of driving DC brush motors. The IC enables high efficiency operation through either direct PWM control or constant-current PWM control. The IC also includes various protection circuits, contributing to enhanced system reliability. BD64950EFJ is designed for motor drive applications in devices such as robotic vacuum cleaners, vending machines, bidet toilet seats, PPCs, multifunction printers, laser beam printers, inkjet printers, photo printers, fax machines, and mini printers.
Features
- 8V to 40V input voltage range
- 3.5A continuous rated output current, 6.0A peak
- 0.55Ω typical output on resistance (high + low)
- 5.0mA maximum circuit current, 2.4mA typical
- 1µA maximum circuit current at standby
- 0V to 3.0V VREF input voltage range
- -25°C to +85°C operting temperature range
- PCB
- 50mm x 50mm x 1.6mm board size, 4-layer
- FR-4 material
- 70µm copper foil thickness
Applications
- Robot cleaner
- Vending machines
- Electric toilets
- PPC
- Multi-function, laser, ink-jet, photo, and mini printers
- Fax machines
Required Equipment
- DC stabilized power supply for the VCC pin capable of 8V to 40V output
- DC stabilized power supply for the 5V pin capable of 5V output
- Function generator for PWM input signal
- DC stabilized power supply for the VREF pin capable of 0V to 3V output
- DC brush motor
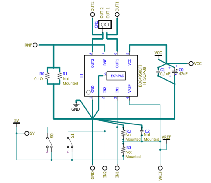
Circuit Dagram
Wiring Example
