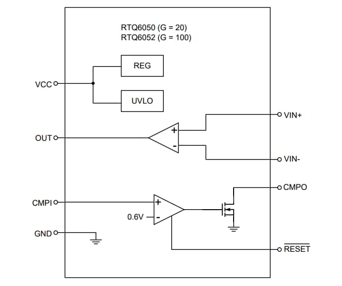
The Richtek RTQ6052 monitor builds in an open-drain comparator and internal reference, supplying a 0.6V threshold. The current trip point is set by external dividers. The comparator features a latching capability that can be made easily by grounding (or leaving open) the RESET pin.
The RTQ6052 is housed in a small 8-pin MSOP package.
Features
- High-accuracy current sensing
- 3.5% maximum error over temperature
- 2.9V to 18V power-supply range
- 100V/V gain
- 2V to 80V common-mode range
- 0.6V internal voltage reference
- Internal open-drain comparator
- Latching capability on comparator
- MSOP-8 package
Applications
- Servers, storage, and network equipment
- Portable, battery-powered systems
- Point of Load (POL) power modules
- Notebook computers
- High-end digital TVs
Specifications
- 2V to 80V common-mode voltage
- 2.9V to 18V VS
- ±2500µV input offset
- ±5µV/°C input offset drift
- 80dB CMRR (minimum)
- 36kHz bandwidth
- 1% gain error (maximum)
- 1.2mA Iq (maximum)
Simplified Application Circuit
Functional Block Diagram
Publicado: 2023-07-06
| Actualizado: 2023-07-18

