Renesas Electronics RAA211651 Evaluation Board

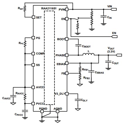
Renesas Electronics RAA211651 Evaluation Board is used to evaluate the RAA211651 integrated 60V, 5A synchronous buck regulator. The regulator features a constant on-time modulating scheme. It supports a wide input voltage range from 4.5V to 60V and adjustable output voltage. The RAA211651 is offered in a 28Ld QFN package. The evaluation board operates from a supply voltage of 4.5V to 60VDC with the capability of delivering a continuous load of 5A.

Features

  • Switch selectable EN or option to drive it by an external signal
  • Internal and external compensation options
  • Internal and external soft-start options
  • Adjustable delay time options
  • Options to connect EBIAS to VOUT or drive by an external source
  • Output voltage programmable with external feedback resistors
  • Options to use internal feedback resistors for 3.3V VOUT
  • Connectors and test points for easy probing and data acquisition

Specifications

  • Input voltage range:4.5V to 60V
  • Output voltage: 3.3V
  • Up to 5A output current capability
  • Internal compensation
  • Internal soft-start of 2ms
  • Start-up/shutdown delay of 2ms
  • EBIAS is connected to VOUT
  • -40°C to +125°C operating temperature range

Block Diagram

Renesas Electronics RAA211651 Evaluation Board
Publicado: 2021-09-01 | Actualizado: 2023-04-28