Renesas Electronics ISL91107IR Buck-Boost Regulator

Renesas Electronics ISL91107IR Buck-Boost Regulator is a highly-integrated buck-boost switching regulator that accepts input voltages either above or below the regulated output voltage. Unlike other buck-boost regulators, the ISL91107IR automatically transitions between operating modes without significant output disturbance. This device is capable of delivering up to 2A of output current (PVIN = 2.8V, VOUT = 3.3V) and provides excellent efficiency due to its fully synchronous 4-switch architecture. A no-load quiescent current of only 45μA also optimizes efficiency under light load conditions. The ISL91107IR is designed for standalone applications and supports 3.3V fixed output voltages or variable output voltages with an external resistor divider. Output voltages as low as 1V or as high as 5.2V are supported using an external resistor divider.

The Renesas Electronics ISL91107IR Buck-Boost Regulator is housed in a compact 3mm x 4mm TQFN package ideal for space-constrained applications.

Features

  • Accepts input voltages above or below regulated output voltage
  • Automatic and seamless transitions between buck and boost modes
  • Input voltage range: 1.8V to 5.5V
  • Output current: up to 2A (PVIN = 2.8V, VOUT = 3.3V)
  • High efficiency: up to 96%
  • 45μA quiescent current maximizes light load efficiency
  • 2.5MHz switching frequency minimizes external component size
  • Selectable forced PWM mode
  • Fully protected for short-circuit, over-temperature, and under-voltage
  • Small 3mm x 4mm TQFN package

Applications

  • Smartphones and tablet PCs
  • Wireless communication devices
  • Optical modules networking equipment

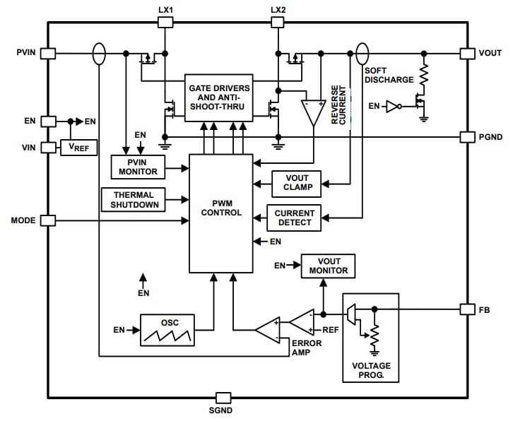
Block Diagram

Block Diagram - Renesas Electronics ISL91107IR Buck-Boost Regulator
Publicado: 2017-03-07 | Actualizado: 2022-06-20