Renesas Electronics ISL88001/ISL88002 Voltage Supervisors

Renesas Electronics ISL88001/ISL88002 Voltage Supervisors are designed to monitor the power supply voltages in various applications. By providing Power-On Reset and supply voltage supervision in small 3-lead SC-70 and SOT-23 packages, the ISL88001, ISL88002, and ISL88003 devices can help to lower system cost, reduce board space requirements, and increase the reliability of systems.

The ISL88001 and ISL88002 are offered in the most common voltage trip points for standard power supplies from 1.8V to 5.0V. These reset threshold voltages are accurate to within ±1.2%, and the reset signal is valid down to 1V. Active high and active low reset outputs are available in push-pull and open-drain configurations.

The ISL88001 and ISL88002 devices are specifically designed for low power consumption and high threshold accuracy, making them especially suitable for electronic devices and portable equipment.

Features

  • Single voltage monitoring supervisors
  • Fixed-voltage options allow precise monitoring of +1.8V, +2.5V, +3.0V, +3.3V, and +5.0V power supplies
  • Ultra-low 160nA supply current
  • ±1.2% voltage threshold accuracy
  • 190ms power-on reset timeout
  • Reset signal valid down to VDD = 1V
  • No external components necessary
  • Immune to power-supply transients
  • Available in small 3-lead SC-70 and SOT-23 packages
  • Pin compatible with MAX803, MAX809, MAX810
  • Pb-free and RoHS-compliant

Applications

  • Microprocessor and microcontroller systems
  • Intelligent instruments
  • Controllers
  • Computer systems
  • Portable and battery-powered equipment
  • Hand-held devices

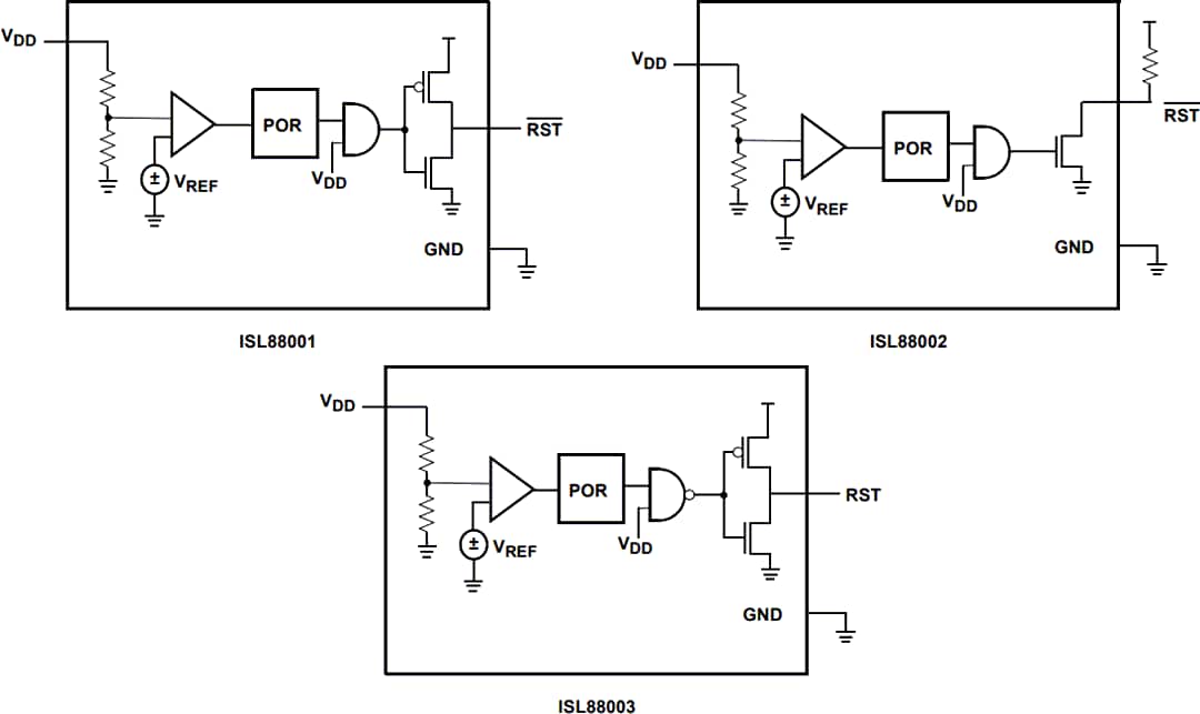
Block Diagram

Block Diagram - Renesas Electronics ISL88001/ISL88002 Voltage Supervisors

Typical Application Circuit

Application Circuit Diagram - Renesas Electronics ISL88001/ISL88002 Voltage Supervisors
Publicado: 2020-01-29 | Actualizado: 2025-07-21