Renesas Electronics ISL81806EVAL1Z Dual-Phase Evaluation Board
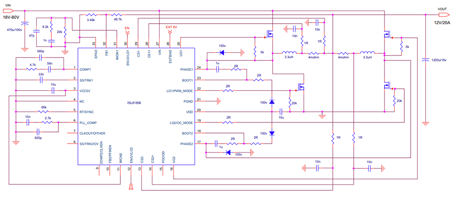
Renesas Electronics ISL81806EVAL1Z Dual-Phase Evaluation Board features the ISL81806, an 80V high voltage dual synchronous buck controller optimized for E-mode GaN FETs. The controller is supplied with external soft-start, independent enable functions, and UV/OV/OC/OT protection. A programmable switching frequency ranging from 100kHz to 2MHz helps to optimize the inductor size while the strong gate driver delivers up to 20A for the buck output. The ISL81806EVAL1Z dual-phase evaluation board is designed for high-current applications. The FETs and the inductor selected limit the current rating of the ISL81806EVAL1Z.Features
- Wide 18V to 80V input range
- High light-load efficiency in pulse-skipping DEM operation
- Programmable soft-start
- Optional DEM/PWM operation
- Optional CC/HICCUP OCP protection
- Supports pre-bias output with soft-start
- PGOOD indicator
- OVP, OTP, and UVP protection
- Back-biased from output to improve efficiency
Applications
- Telecommunications
- Server and data centers
- Automotive electronics
- Industrial equipment
- Power systems
Block Diagram
Publicado: 2023-12-12
| Actualizado: 2023-12-21
