onsemi NCP1568 AC-DC Active Clamp Flyback PWM Controllers

onsemi NCP1568 AC-DC Active Clamp Flyback PWM Controllers are designed for active clamp flyback topology and have a variable frequency algorithm. This enables zero voltage switching (ZVS) of Super-Junction or GaN FETs across the line, load, and output conditions. The ZVS feature increases in power density of a power converter by increasing the operating frequency while achieving high efficiency.

Features

  • Topology and control scheme
    • Active clamp flyback topology aids in ZVS
    • Proprietary multi-mode operation to enhance light load efficiency
    • Proprietary adaptive ZVS allows high-frequency operation while reducing EMI
    • Inbuilt adaptive dead-time for both main and active clamp FETs
    • Peak current-mode control with inbuilt slope compensation with options
    • Flexible control scheme and programmability allow for configuration with either external silicon or GaN FETs
  • DCM and light load operation
    • Customer programmable optional transition to DCM
    • Integrated frequency foldback with minimum frequency clamp for highest performance in standby mode
    • Minimum frequency clamp and quiet skip eliminates audible noise
    • Standby power < 30mW
  • Integrated HV and startup circuits
    • 700V startup circuit
    • AC line brownout detect
  • Drivers
    • 0.85A/1.5A source/sink for low side
    • 65mA/150mA active clamp driver output
  • Oscillator
    • Programmable frequency from 100kHz to 1MHz
    • Internal soft-start timer with 4 options
  • Protection
    • Dedicated FLT pin-compatible with a thermistor
    • Adjustable Over Power Protection (OPP)
    • Option for auto-recovery and latched in various faults
    • Internal thermal shutdown

Applications

  • USB power delivery
  • Notebook adapters
  • High-density chargers
  • Industrial power supplies

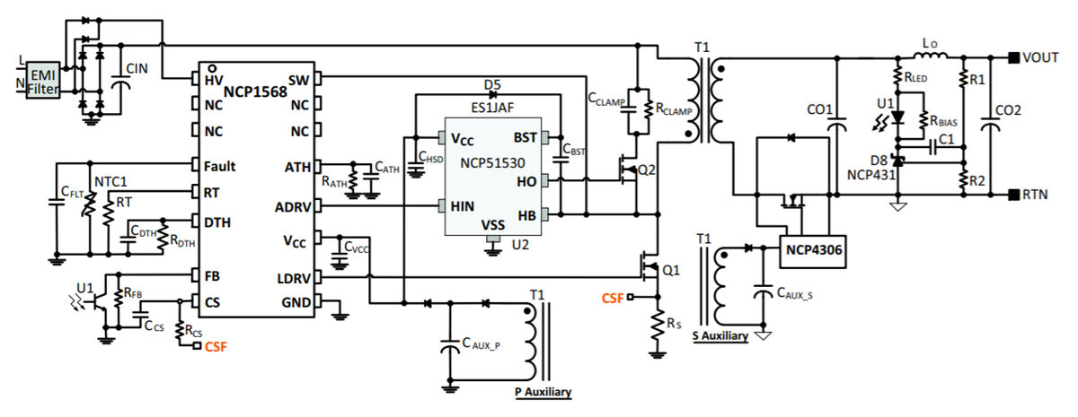
Typical Application Circuit

Application Circuit Diagram - onsemi NCP1568 AC-DC Active Clamp Flyback PWM Controllers
Publicado: 2021-03-23 | Actualizado: 2022-03-11