Términos internacionales de comercio (Incoterms):FCA (punto de envío) Los costos de aranceles, aduana e impuestos se cobrarán en el momento de la entrega.
Confirme su elección de moneda:
Sol peruano Términos internacionales de comercio (Incoterms):FCA (punto de envío) Los costos de aranceles, aduana e impuestos se cobrarán en el momento de la entrega. Solo se aceptan pagos con tarjetas de crédito, excepto American Express
Dólares estadounidenses Se encuentran disponibles todas las opciones de pago
Fairchild FSB1x7H mWSaver™
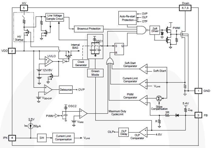
Fairchild Power Switch (FPS™)
The FSB1x7H mWSaver™ Fairchild Power Switch (FPS™) is a next-generation, green-mode Fairchild Power Switch (FPS™) incorporating Fairchild's innovative mWSaver™ technology, which dramatically reduces standby and no-load power consumption, enabling conformance to all worldwide Standby Mode efficiency guidelines. It integrates an advanced current-mode pulse width modulator (PWM) and an avalanche-rugged 700V SenseFET in a single package, allowing auxillary power designs with higher standby energy efficiency, reduced size, improved reliability, and lower system costs than previous solutions.
Features
mWSaver™ Technology
Achieve Low No-Load Power Consumption Less than 400mW at 230VAC (EMI Filter Loss Included)
Meets 2013 ErP Standby Power Regulation (less than 0.5W Consumption with 0.25W Load) for ATX Power and LCD TV Power
Elimate X-Cap Discharge Resistor Loss with Ax-CAP™ Technology
Linearly Decreased Switching Frequency at Light-Load Condition and Advanced Burst Mode Operation at No-Load Condition
700V High-Voltage JFET Startup Circuit to Eliminate the Startup Resistor Loss
Highly Integrated with Rich Features
Internal Avalanche-Rugged 700V SenseFET
Built-in 5ms Soft-Start
Peak-Current-Mode Control
Cycle-by-Cycle Current Limiting
Leading-Edge Blanking (LEB)
Synchronized Alope Compensation
Proprietary Asynchronous Jitter to Reduce EMI
Advanced Protection
Internal Overload/Open-Loop Protection (OLP)
VDD Under-Voltage Lockout (UVLO)
VDD Over-Voltage Protection (OVP)
Constant Power Limit (Full AC Input Range)
Internal Auto Restart Circuit (OLP, VDD OVP, OTP)
Internal OTP Sensor with Hysteresis
Adjustable Peak Current Limit
Applications
General-purpose switched-mode power supplies and flyback converters including:
Auxillary Power Supply for PC, Server, LCD TV, and Game Console
SMPS for VCR, SVR, STB, DVD and DVCD player, Printer, Facsimile, and Scanner