Monolithic Power Systems (MPS) MPQ5077A AEC-Q100 Configurable Load Switches

Monolithic Power Systems (MPS) MPQ5077A AEC-Q100 Configurable Load Switches provide up to 7A of load protection across a 1.2V to 5.5V input voltage (VIN) range. With low on-resistance [RDS(ON)] in a tiny package, the MPQ5077A offers a highly efficient, space-saving solution for automotive infotainment, clusters, and Advanced Driver-Assistance System (ADAS) applications. The soft start (SS) function avoids an inrush current during circuit start-up. MPQ5077A also provides a configurable soft-start time (tSS), output discharge functions, overcurrent protection (OCP), and thermal shutdown.

The maximum load at the output source is current-limited, accomplished using a sense MOSFET topology. The current limit magnitude is controlled by an external resistor from the ILIM pin to ground. An internal charge pump drives the power device gate, allowing a very low-RDS(ON) DMOS power MOSFET of only 10mΩ. The MPS MPQ5077A AEC-Q100 Configurable Load Switches are available in a tiny QFN-13 (2.5mm x 3mm) package.

Features

  • Guaranteed industrial/automotive temperature range
  • Integrated 10mΩ, low-RDS(ON) MOSFET
  • Adjustable start-up slew rate
  • Wide 1.2V to 5.5V VIN range
  • <1μA shutdown current
  • Configurable 7A current limit (ILIMIT)
  • Output discharge
  • Enable (EN) pin
  • <200ns Short-Circuit Protection (SCP) response
  • Push-pull Power Good (PG) indicator
  • Thermal protection
  • Available in a small, space-saving QFN-13 (2.5mm x 3mm) package
  • AEC-Q100 Grade 1
  • Lead-free, Halogen-free, and RoHS compliant

Applications

  • Automotive infotainment
  • Automotive clusters
  • ADAS
  • Industrial systems

Typical Application

Application Circuit Diagram - Monolithic Power Systems (MPS) MPQ5077A AEC-Q100 Configurable Load Switches

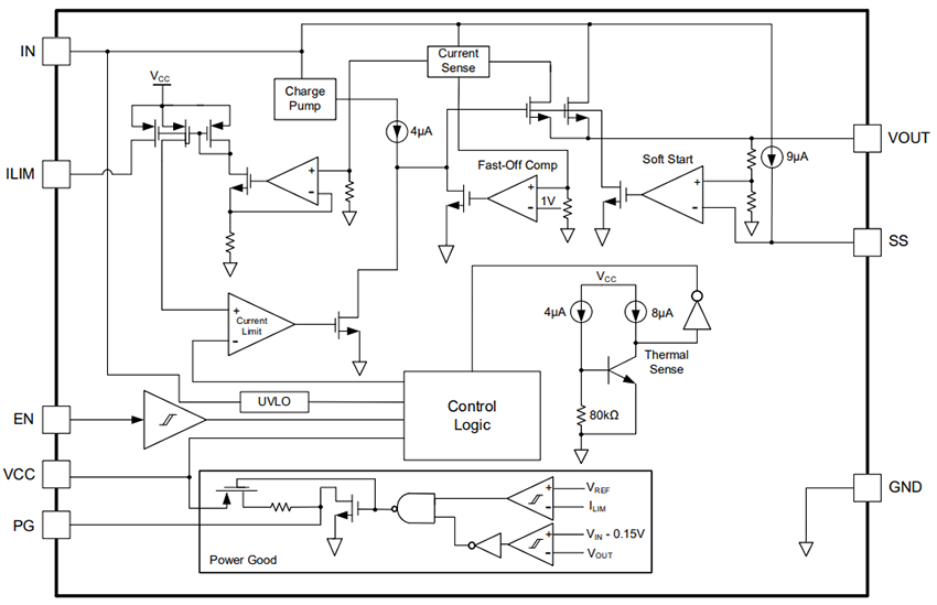
Block Diagram

Block Diagram - Monolithic Power Systems (MPS) MPQ5077A AEC-Q100 Configurable Load Switches
Publicado: 2024-08-21 | Actualizado: 2024-12-03