Monolithic Power Systems (MPS) MPQ4345 AEC-Q100 Synchronous Step-Down Converters

Monolithic Power Systems (MPS) MPQ4345 AEC-Q100 Synchronous Step-Down Converters are switching regulators with a 350kHz to 2.5MHz configurable frequency and an integrated internal high-side MOSFET (HS-FET) and low-side MOSFET (LS-FET). The MPS MPQ4345 converters provide up to 2A of highly efficient output current (IOUT) with fixed-frequency, zero-delay pulse-width modulation (PWM) control to optimize transient responses. A wide 3.3V to 36V input voltage (VIN) range and 42V load dump tolerance accommodate a variety of step-down applications in automotive input environments. A 1μA quiescent current (IQ) in shutdown mode allows use in battery-powered applications.

Scaling down the switching frequency (FSW) under light-load conditions to reduce switching and gate-driving losses achieves high power conversion efficiency across a wide load range. An open-drain power good (PG) signal indicates that the output is within 94% to 106% of its nominal voltage. Thermal shutdown provides reliable, fault-tolerant operation. A high-duty cycle and low-dropout (LDO) mode are provided for automotive cold-crank conditions.

Features

  • Designed for automotive applications
    • Survives 42V load dump
    • Supports 3.1V cold crank
    • Low-Dropout (LDO) mode
    • 2A continuous output current (IOUT)
    • Continuous operation up to 36V
    • Zero-delay Pulse-Width Modulation (PWM) control
    • 20ns minimum on time (tON_MIN)
    • -40°C to +150°C operating junction temperature (TJ)
    • Available in AEC-Q100 Grade 1
  • Increases battery life
    • Low 1μA shutdown supply current
    • 3μA sleep mode quiescent current (IQ)
    • Advanced Asynchronous Modulation (AAM) mode increases efficiency under light loads
  • High performance for improved thermals with internal 60mΩ HS-FET and 35mΩ LSFET
  • Optimized for EMC and EMI
    • 350kHz to 2.5MHz configurable switching frequency (fSW)
    • Symmetric VIN pinout
    • Frequency Spread Spectrum (FSS) modulation
    • MeshConnect™ flip-chip package
  • 1V, 1.1V, 1.8V, 2.5V, 3V, 3.3V, 3.8V, and 5V fixed output options
  • Power Good (PG) output
  • Synchronizable to an external clock
  • Synchronized clock output
  • External Soft Start (SS)
  • Over-Current Protection (OCP) in hiccup mode
  • Available in a QFN-17 (3mm x 4mm) package for MPQ4345 and a QFN-19 (3mm x 4mm) package for MPQ4345J with wettable flanks

Applications

  • Automotive clusters
  • Automotive infotainment
  • Advanced Driver Assistance Systems (ADAS)
  • Industrial power systems

Specifications

  • 3.3V (maximum) minimum operating input voltage
  • Maximum continuous power dissipation
    • 4.28W for QFN-17 package
    • 4.13W for QFN-19 package
  • 20ns (typical) minimum on time, 35ns maximum
  • 120ns (typical) minimum off time, 140ns maximum
  • 0.01µA typical switch leakage current, 5µA maximum
  • ESD ratings
    • Class 2 for Human Body Model (HBM)
    • Class C2b for Charged Device model (CDM)

Typical Application

Application Circuit Diagram - Monolithic Power Systems (MPS) MPQ4345 AEC-Q100 Synchronous Step-Down Converters

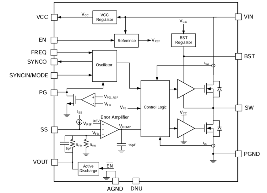
Block Diagram

Block Diagram - Monolithic Power Systems (MPS) MPQ4345 AEC-Q100 Synchronous Step-Down Converters
Publicado: 2024-11-19 | Actualizado: 2024-12-16