Monolithic Power Systems (MPS) MPQ3432 Synchronous Boost Converters

Monolithic Power Systems (MPS) MPQ3432 Synchronous Boost Converters support up to 20W of load power from a single-cell battery with integrated low RDS(ON) power MOSFETs. These converters start-up from an input voltage (VIN) as low as 2.7V and adopt Constant-Off-Time (COT) control to provide a fast transient response. The MPQ3432 boost converters feature configurable switch peak current limit, 600kHz fixed switching frequency (fSW), and external soft start and compensation pins. The configurable current limit provides accurate overload protection. The MODE pin allows the user to select Pulse-Skip Mode (PSM), Forced Continuous Conduction Mode (FCCM), or Ultrasonic Mode (USM) under light-load conditions. These boost converters offer various protection features, including configurable input Under-Voltage Lockout (UVLO) and Over-Temperature Protection (OTP). The MPQ3432 boost converters operate within the -40°C to 125°C temperature range and are available in a QFN-13 (3mm x 4mm) package. Typical applications include automotive boost, supercapacitors, and backup batteries.

Features

  • Guaranteed industrial/automotive temperatures
  • 2.7V to 13V start-up voltage (VST)
  • 0.8V to 13V operation input voltage (VIN)
  • Up to 16V output voltage (VOUT)
  • Supports 20W average power load and 40W peak power load from 3.3V
  • Configurable switch peak current limit
  • Integrated 6mΩ and 9.5mΩ power MOSFETs
  • 95% efficiency for 3.6V VIN to 9V/3A
  • Selectable Pulse-Skip Mode (PSM), >23kHz Ultrasonic Mode (USM), and Forced Continuous Conduction Mode (FCCM) under light-load conditions
  • Automatic pass-through function in PSM when VIN > VOUT-SET
  • 600kHz fixed switching frequency (fSW)
  • Adaptive Constant-Off-Time (COT) control for fast transient response
  • External soft start and compensation pins
  • Configurable Under-Voltage Lockout (UVLO) and Hysteresis
  • 175°C Over-Temperature Protection (OTP)
  • Available in a QFN-13 (3mm x 4mm) package
  • Available in AEC-Q100 Grade 1

Applications

  • Automotive boost
  • Super capacitors
  • Backup batteries

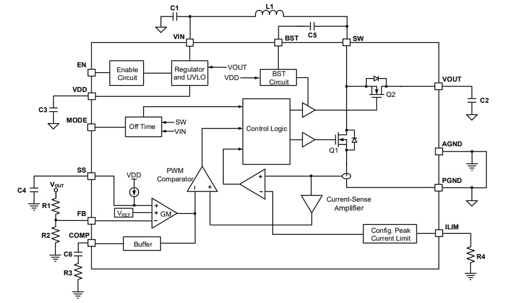
Block Diagram

Block Diagram - Monolithic Power Systems (MPS) MPQ3432 Synchronous Boost Converters

Typical Application Circuit

Application Circuit Diagram - Monolithic Power Systems (MPS) MPQ3432 Synchronous Boost Converters
Publicado: 2023-04-09 | Actualizado: 2023-05-22