Monolithic Power Systems (MPS) MPQ2179B 6V/3A Synchronous Step-Down Converters

Monolithic Power Systems (MPS) MPQ2179B 6V/3A Synchronous Step-Down Converters are monolithic, switch-mode converters with built-in internal power MOSFETs. The devices achieve up to 3A of continuous output current (IOUT) across a 2.5V to 6V input voltage (VIN) range, with excellent load and line regulation. The output voltage (VOUT) can be regulated to as low as 0.5V. Constant-on-time (COT) control provides a fast transient response and eases loop stabilization. Fault protections include cycle-by-cycle current limiting and thermal shutdown. The MPS AEC-Q100-qualified MPQ2179B devices require a minimal number of readily available, standard external components and are available in an ultra-small QFN-8 (1.5mm x 2mm) package. Applications include automotive infotainment systems, clusters, and telematics. 

Features

  • Designed for automotive applications
    • Wide 2.5V to 6V operating input voltage (VIN) range
    • Up to 3A output current (IOUT)
    • Output adjustable from 0.5V
    • 1% feedback (FB) accuracy
    • -40°C to +150°C operating junction temperature (TJ) range
    • Available in AEC-Q100 Grade 1
  • High performance for improved thermals, 65mΩ and 35mΩ internal power MOSFETs
  • Optimized for EMC and EMI reduction
    • 710kHz switching frequency (fSW)
    • Forced Continuous Conduction Mode (FCCM) across the entire load range
    • MeshConnect™ flip-chip package
  • Optimized for board size and BOM
    • Built-in internal power MOSFETs
    • Integrated compensation network
  • Enable (EN) for power sequencing
  • 100% duty cycle
  • Output discharge
  • Power Good (PG)
  • External Soft Start (SS)
  • Output Over-Voltage Protection (OVP)
  • Short-Circuit Protection (SCP) with hiccup mode
  • Available packages
    • QFN-8 (1.5mm x 2mm) package
    • Wettable flank package
  • Functional safety system design capable, MPSafe™ QM (documentation available)

Applications

  • Automotive infotainment systems
  • Camera modules
  • Key fobs
  • Automotive clusters
  • Automotive telematics
  • Industrial supplies
  • Battery-powered devices

Typical Application

Application Circuit Diagram - Monolithic Power Systems (MPS) MPQ2179B 6V/3A Synchronous Step-Down Converters

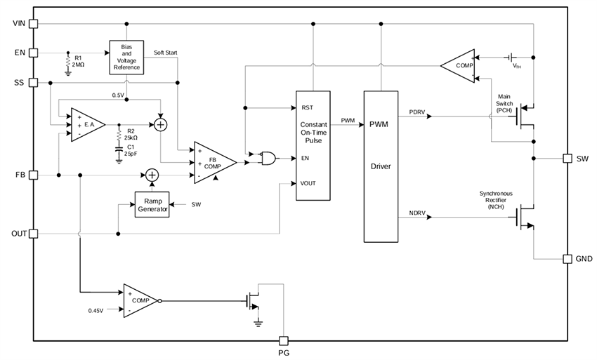
Functional Block Diagram

Block Diagram - Monolithic Power Systems (MPS) MPQ2179B 6V/3A Synchronous Step-Down Converters
Publicado: 2024-10-01 | Actualizado: 2024-10-28