Monolithic Power Systems (MPS) MP6925AGS-x Dual-LLC Synchronous Rectifiers

Monolithic Power Systems (MPS) MP6925AGS-x Dual-LLC Synchronous Rectifiers with improved noise immunity offer a fast turn-off feature that enables both continuous conduction mode (CCM) and discontinuous conduction mode (DCM). These ICs drive two N-channel MOSFETs, regulate the forward voltage drop (VFWD) to 45mV, and turn the MOSFETs off before the switching current goes negative. The MP6925AS-x rectifiers feature light-load functionality to latch off the gate driver under light-load conditions, limiting the current below 175μA. The series is compatible with Energy Star and supports high-side and low-side rectification. MPS MP6925AGS-x rectifiers require minimal external components and come in an SOIC-8 package with 4.2V to 35V operating voltage and -40°C to +125°C operating temperature range. Applications include AC/DC adapters, PC power supplies, LCD and LED TVs, and isolated DC/DC power converters.

Features

  • Works with standard and logic-level MOSFETs
  • Compatible with Energy Star
  • 35ns fast turn-off total delay
  • Available in a SOIC-8 package
  • 175µA low quiescent current in a light-load mode
  • Supports CCM, critical conduction mode (CrCM), and DCM operation
  • Supports high-side and low-side rectification

Applications

  • AC/DC adapters
  • PC power supplies
  • LCD and LED TVs
  • Isolated DC/DC power converters

Specifications

  • 500kHz switching frequency
  • 4.2V to 35V VDD operating voltage range
  • -40°C to +125°C operating temperature range
  • -55°C to +150°C storage temperature range

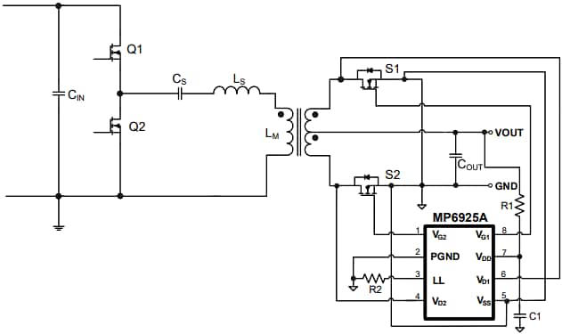
Application Circuit

Application Circuit Diagram - Monolithic Power Systems (MPS) MP6925AGS-x Dual-LLC Synchronous Rectifiers

Functional Block Diagram

Block Diagram - Monolithic Power Systems (MPS) MP6925AGS-x Dual-LLC Synchronous Rectifiers
Publicado: 2021-01-03 | Actualizado: 2024-09-10