Monolithic Power Systems (MPS) MP6540H 3-Phase BLDC Motor Drivers

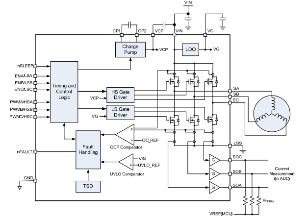
Monolithic Power Systems (MPS) MP6540H 3-Phase BLDC Motor Drivers are three-phase 50V and 5A drivers with pulse width modulation (PWM) and enable (EN) inputs. These drivers integrate three half-bridges consisting of six N-channel power MOSFETs, pre-drivers, gate drive power supplies, and current-sense amplifiers. The MP6540H drivers feature EN and PWM inputs for each half-bridge, while the MP6540HA variant comes with separate high-side and low-side inputs. The MP6540H series delivers up to 6A of peak current and 5A of continuous output current that are based on thermal and PCB conditions. The internal charge pump generates the gate drive supply voltage for the high-side MOSFETs. A trickle charge circuit maintains sufficient gate drive voltage to operate at a 100% duty cycle.

MPS MP6540H 3-Phase BLDC Motor Drivers come with internal safety features like thermal shutdown, undervoltage lockout (UVLO), and overcurrent protection (OCP) in a QFN-26 (5mm x 5mm) package. Typical applications include smart motor/servo systems, robots, drones, gimbals, textile machines, medical equipment, and laser printers.

Features

  • Wide voltage range and high IOUT
  • Internal charge pump supports 100% duty cycle operation
  • Integrated bidirectional current sense
  • Low RDS(ON) and small size
  • UVLO and thermal shutdown protection
  • OCP
  • Inputs
    • MP6540H: PWM and ENBL
    • MP6540HA: HS and LS
  • Integrated current sense
  • Automatic synchronous rectification

Applications

  • Smart motor/servo systems
  • Robots, drones, and gimbals
  • Textile machines
  • Medical equipment
  • Laser printers

Specifications

  • 5.5V to 50V operating supply voltage
  • 5A output current
  • HS + LS 50mΩ MOSFET RDS(ON)
  • 6A peak current

Videos

Typical Application Circuit Diagram

Application Circuit Diagram - Monolithic Power Systems (MPS) MP6540H 3-Phase BLDC Motor Drivers

Functional Block Diagram

Block Diagram - Monolithic Power Systems (MPS) MP6540H 3-Phase BLDC Motor Drivers
Publicado: 2020-09-30 | Actualizado: 2024-08-16