Monolithic Power Systems (MPS) HF500-40HF500-40 Fixed-Frequency Flyback Regulator

Monolithic Power Systems (MPS) HF500-40HF500-40 Fixed-Frequency Flyback Regulator is a current-mode regulator with built-in slope compensation. The HF500-40 combines a 700V MOSFET and a full-featured controller into one chip. The regulator works in a fixed frequency with frequency jittering at medium and heavy loads. Jittering helps reduce EMI energy on the switching frequency and its harmonics. During light-load conditions, the regulator freezes the peak current and reduces its switching frequency to 25kHz for efficiency. At very light loads, the regulator enters burst mode to achieve low standby power consumption. Monolithic Power Systems (MPS) HF500-40HF500-40 Fixed-Frequency Flyback Regulator is ideal for set-top boxes, power supplies, adapters, and standby and auxiliary power.

Features

  • Fully featured controller in one chip for low-power, offline, flyback, switch-mode power supply
  • Multi-mode control during different load conditions
  • Over-power line compensation and full suite of protection features
  • 700V/1Ω integrated MOSFET
  • Current mode with built-in slope compensation, burst mode for low standby power
  • Frequency foldback at light load, frequency jittering to reduce EMI signature
  • Over-power compensation
  • Internal high-voltage current source
  • Configurable soft start (SS)
  • Undervoltage lockout (ULVO), overvoltage (OVP), overload (OLP), overtemperature (OTP), short-circuit (SCP), and latch-off protections

Applications

  • Set-top boxes
  • Power supplies for home appliances
  • Adapters
  • Standby and auxiliary power

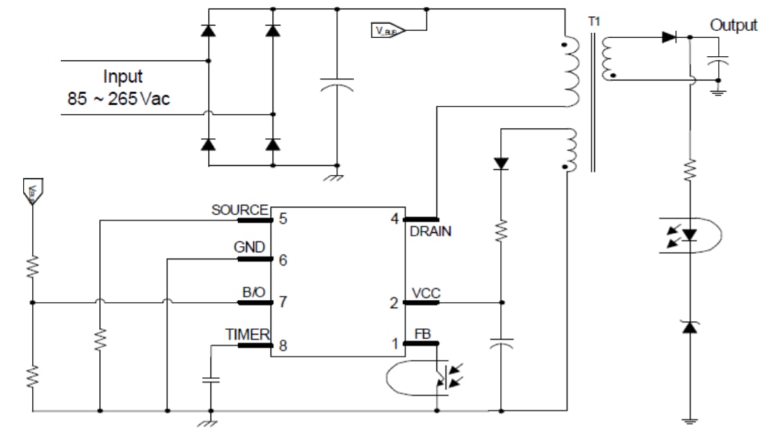
Typical Application

Application Circuit Diagram - Monolithic Power Systems (MPS) HF500-40HF500-40 Fixed-Frequency Flyback Regulator
Publicado: 2020-11-09 | Actualizado: 2024-12-15